近日,备受广佛市民关注、已规划十九年的沉香大桥传出新动态。根据广东省发展改革委官网发布的《关于沉香大桥项目可行性研究报告审批前公示》(以下简称《公示》),沉香大桥项目总投资超66亿元,由广州、佛山两市财政统筹解决。广州市、佛山市分别对该项目广州段、佛山段进行了社会稳定风险评估,风险等级均为低风险。

广东省发展改革委官网截图。
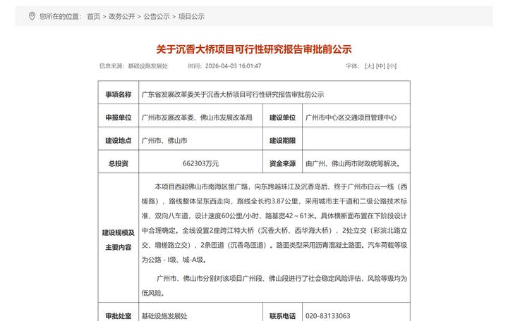
《公示》显示,本项目西起佛山市南海区里广路,向东跨越珠江及沉香岛后、终于广州市白云一线(西槎路),路线整体呈东西走向,路线全长约3.87公里,采用城市主干道和二级公路技术标准,双向八车道,设计速度60公里/小时,路基宽42~61米。具体横断面布置在下阶段设计中合理确定。全线设置2座跨江特大桥(沉香大桥、西华海大桥),2处立交(彩滨北路立交、增槎路立交),2条匝道(沉香岛匝道)。《公示》期限至2026年4月8日。
项目起终点的规划与2024年获批的《沉香大桥环境影响报告书》基本一致。从更大的区位图看,沉香大桥的起点位于浔峰洲岛(包含广州金沙洲和佛山南海部分区域)。十九年来,随着广佛同城化发展,金沙洲的区位不断升级,广佛“候鸟”聚集,广佛边界人口增至近40万,片区内居民跨江出行的需求量极大。
早在2007年,沉香大桥(曾用名沉香沙大桥)就出现在《金沙洲综合交通规划》中,经多次环境影响评价(以下简称“环评”),相关单位屡次公开“时间表”,但至今未建起。此次《公示》中,也未透露项目的建设期限。
大桥为何规划多时?2025年,南都曾发布调查报道(详情请看:《广佛边界规划了18年的大桥何时动工?回应:正持续推进立项》),有关政府部门曾解释,项目因为涉及珠江水源保护区的调整、环保邻避等复杂问题,方案论证耗时较长。项目建设单位则回应称,当前正在编制项目资金筹措实施方案以及完善项目社会稳定影响评估报批,持续推进项目立项工作。
据悉,沉香大桥建起后,除了能够缓解金沙洲地区交通拥堵问题,还将串联起里水“广佛青创城”、金沙洲和罗冲围片区、白云新城的产业通道,提升白云站的客流疏散能力,加速广佛两地要素在物理空间上的流动,从而推动广佛全域同城化进程。

从区域发展角度看,沉香大桥作为白云与南海的区域联系通道,可以提升白云站的客流疏散能力。图片来源:《沉香大桥环境影响报告书(2024)》
南都广州新闻部出品
采写:南都N视频记者 李竹








