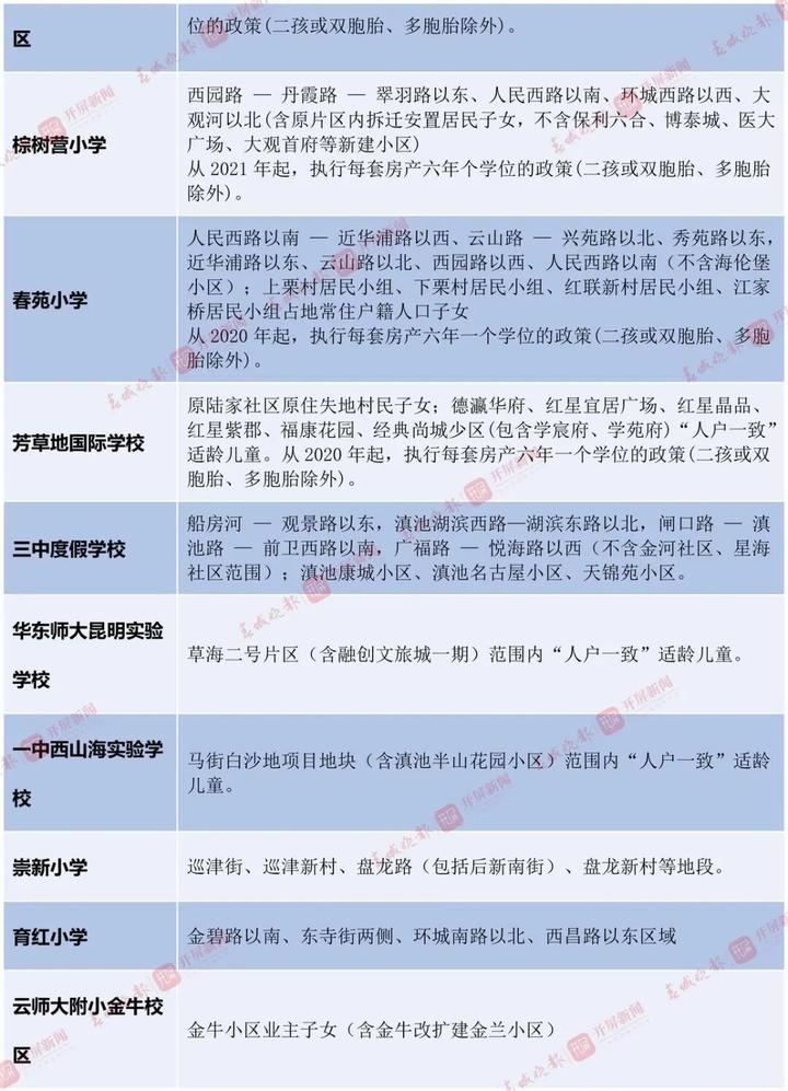
2026年3月31日晚,春城教育整理了昆明市主城各区部分小学的招生范围。
一起来看
☟☟
















(注:最终以学校公布信息为准)
相关报道>>>4月1日起小学一年级网上信息确认!昆明市教体局发布温馨提示)
来源:春城晚报-开屏新闻记者 张清 蓝灏 实习生 王依美 整理
责任编辑:猫恩泊
校对:马雯
主编:严云
终审:编委 李荣
云南日报-云新闻 观云南 知天下
进入107阅读更多内容
+订阅2026年3月31日晚,春城教育整理了昆明市主城各区部分小学的招生范围。
一起来看
☟☟
















(注:最终以学校公布信息为准)
相关报道>>>4月1日起小学一年级网上信息确认!昆明市教体局发布温馨提示)
来源:春城晚报-开屏新闻记者 张清 蓝灏 实习生 王依美 整理
责任编辑:猫恩泊
校对:马雯
主编:严云
终审:编委 李荣
云南日报-云新闻 观云南 知天下
写错字差点多发2582亿,交行致歉
2026-04-01 02:05
强化责任联动处置 云南全力打好森林草原防灭火攻坚战
2026-04-01 01:35
昆明市公安局阳宗海分局召开2026年党风廉政建设会议,全面部署从严管党治警工作
2026-04-01 01:10