近日,博主“抒情的森林”发帖称,诗人、西北大学文学院副教授、陕西省青年文学协会副主席贾浅浅发表于2014年7月《文艺争鸣》的学术论文《文学视阈下贾平凹绘画艺术研究》,涉嫌抄袭四位不同作者已发表的文章。
将朱良志旧文“移花接木”
赞父亲贾平凹画作“气韵生动”
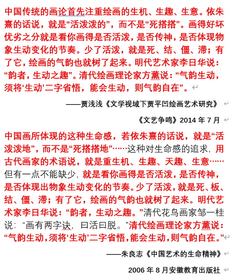
“抒情的森林”发现,贾浅浅将学者朱良志在2006年《中国艺术的生命精神》中关于中国画普遍理论的核心观点移用于《文学视阈下贾平凹绘画艺术研究》一文,评价其父亲贾平凹绘画作品“气韵生动”。


与曾令存论文部分段落高度雷同
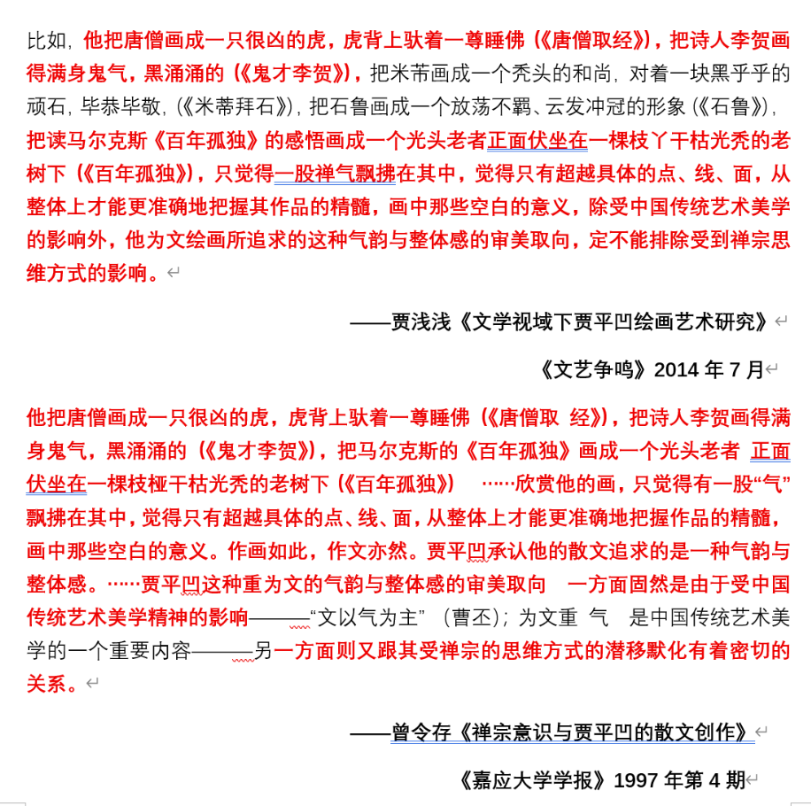
“抒情的森林”还发现,贾浅浅论文中关于贾平凹画作《唐僧取经》《鬼才李贺》《百年孤独》等作品的描述,与学者曾令存1997年发表的《禅宗意识与贾平凹的散文创作》一文的文本存在大面积重叠。不仅画作名称、具体意象描述,如“黑涌涌的”“光头老者”等语句雷同,其关于贾平凹绘画“追求气韵与整体感”“受禅宗思维影响”的核心观点及完整论述段落也近乎一致,且未标注引用文献。


贾平凹画作《唐僧取经》
与季酉辰《赋形式以精神》论点重合
在论述中国画“笔墨与空白”关系的关键章节,贾浅浅文章的部分段落与画家季酉辰2010年发表的《赋形式以精神》一文高度相似。从“绘画的生命力在于笔墨与空白间的张力”这一核心论点,到“空白与笔墨……如同阴与阳、有与无一样永远在不停地流动”等多句表述,均被直接挪用,仅有个别词语顺序微调,也没有标注引用文献。

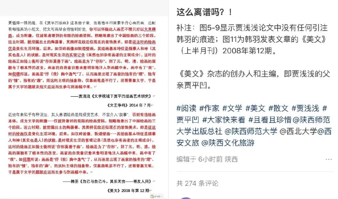
贾浅浅论文与韩羽文章框架与表述雷同
原文首发杂志《美文》主编系贾平凹
此外,贾浅浅文章开篇对中国绘画“三阶段论”的论述,其整体框架、逻辑推演及所引古人语句,与作家韩羽2008年12月发表于《美文》杂志的文章部分段落高度一致。在关于“文画关系”“题跋艺术”等部分的论述中,从独特的个人化比喻(如“语言的磨刀石”)到具体的论证过程,二者也呈现出雷同之处,亦未标注引用文献。
值得注意的是,韩羽该文发表的《美文》杂志,其创办人、主编正是贾平凹。



贾平凹画作《蹭痒痒》
从时间线看,上述四篇文章发表时间均早于贾浅浅论文的2014年。综合对比材料来看,贾浅浅并非一般的观点借鉴或合理引用,而是对其余作者已发表的、具有独创性的核心论述、理论分析及具体描述进行了系统性、非引用的文本挪用。
“米芾拜石”变“米蒂拜石”
贾浅浅论文被指存多处错字
“抒情的森林”还发现,贾浅浅《文学视阈下贾平凹绘画艺术研究》一文本身存在多处文字错误。在论述中国传统文化典故时,作者将艺术史上著名的“米芾拜石”(北宋书法家米芾的轶事)误写为“米蒂拜石”。同时,将常用的引语“常言道”误写为“常言到”。

在西北大学文学院官网的个人简介中,这篇涉嫌抄袭且存在错字的论文,却被贾浅浅本人列为其重要的学术成果。

论文被指涉嫌抄袭其父贾平凹作品
个别段落时隔20年“张冠李戴”重新发表
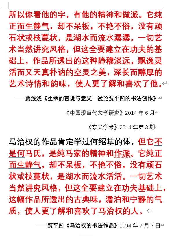
在贾浅浅“近年来的主要科研成果”中,排在首位的《生命的言说与意义一试论贾平凹的书法创作》同样存疑。
博主“抒情的森林”曾发帖称,贾浅浅于2014年6月发表的这篇论文,部分内容与其父贾平凹的《马治权的书法作品》一文高度相似。贾平凹发表于1994年7月(刊登于1998年第5期《书画艺术》)的这篇对另一位书法家马治权作品的评述,20年后,部分语句被女儿“张冠李戴”用在了自己身上。

“抒情的森林”社交网络截图
涉事方均未回应
记者注意到,教育部《高等学校预防与处理学术不端行为办法》认定的学术不端行为有七类,其中包括:
(一)剽窃、抄袭、侵占他人学术成果。
任何形式的剽窃、抄袭、侵占他人学术成果的行为,都是严重违反学术道德和学术规范的行为,不仅侵犯了他人的知识产权,更是对学术诚信的践踏,严重影响了学术研究的正常秩序。
(二)篡改他人研究成果。
《都市现场》记者就此事多次尝试联系陕西省青年文学协会与西北大学相关部门,包括西北大学宣传部、西北大学文学院院长办公室、学院办公室等,但所拨打电话均无人接听。截至目前,涉事方均保持沉默。

贾平凹,生于1952年2月21日,原名贾平娃,当代著名作家,中国作家协会理事、中国作家协会陕西分会副主席。1975年毕业于西北大学中文系,同年开始发表作品。1997年凭借《满月儿》,获得首届全国优秀短篇小说奖。2003年,先后担任西安建筑科技大学人文学院院长、文学院院长。2008年凭借《秦腔》获得第七届茅盾文学奖。

韩羽出生于1931年,现为河北省美术家协会名誉主席,出版有《韩羽画集》《韩羽文集》等书,曾获中国漫画金猴奖荣誉奖、首届鲁迅文学奖。
编辑:孙菲菲








