以“专家”人设为包装,全网粉丝超1亿,通过运营500多个自媒体账号,长期散布各类不实信息引流牟利的网络大V“臧其超”及其7家关联 MCN 机构被浙江省高级人民法院认定构成商业诋毁不正当竞争。
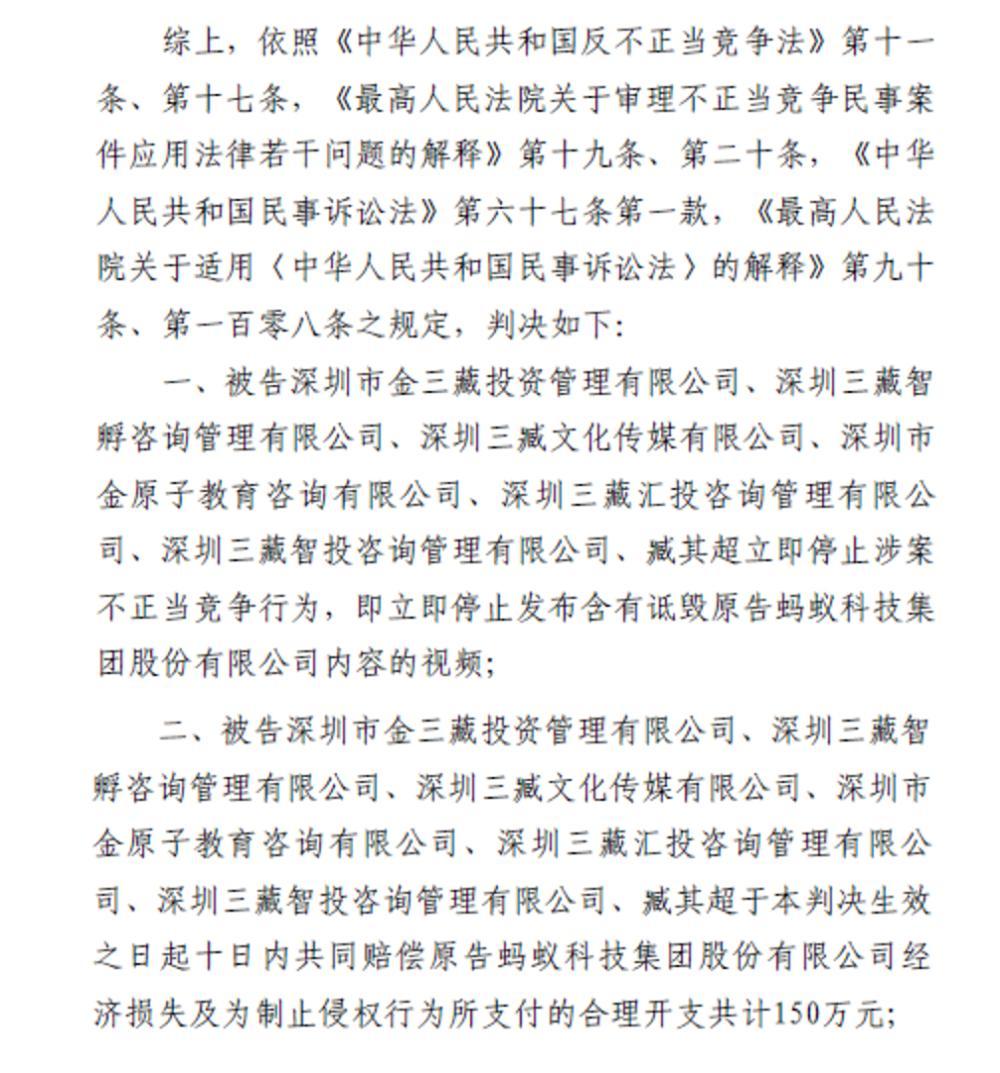
日前,浙江省高级人民法院就蚂蚁科技集团股份有限公司(以下简称“蚂蚁集团”)诉深圳市金三藏投资管理有限公司、臧其超等七被告商业诋毁及不正当竞争纠纷一案作出终审判决,依法驳回被告上诉,维持原判,认定七被告构成商业诋毁,判令其立即停止全部侵权行为,并连带赔偿蚂蚁集团经济损失及为制止侵权所支付的合理开支共计150万元。

据了解,涉案网络大V“臧其超”对外宣称拥有“中国咨询式股权投融资专家”“中国十大营销风云人物”“企业顶层设计师”等多项头衔。其背后关联的7家MCN机构,以“臧其超”为IP 核心在抖音、视频号、小红书等平台运营500 余个自媒体账号,粉丝超过1亿,形成规模庞大、覆盖面广的自媒体传播矩阵。
该账号矩阵长期发布臧其超本人的各类演讲视频,引流后,该矩阵将相关内容与臧其超授课课程、图书销售等商业活动绑定,实现“引流—变现”的链条。
发布知名企业的相关视频也是其引流的重要手段。该自媒体矩阵长期针对蚂蚁集团等多家企业发布大量不实信息和负面言论,据不完全统计,仅在2024年1月至7月期间,“臧其超”相关自媒体账号就发布了几百条涉及蚂蚁集团的视频,其中绝大多数内容缺乏事实依据,属于无端造谣与虚假信息。2024年11月,为维护自身合法权益、捍卫企业商业信誉,蚂蚁集团依法向杭州市中级人民法院提起诉讼,指控七被告通过批量操控自媒体账号,持续发布商业诋毁性视频,误导网络公众认知,引发负面评价,严重损害企业商业信誉,构成不正当竞争。
一审法院经全面审理查明,臧其超相关账号视频中反复提及的“蚂蚁公司钻政府漏洞,欺骗政府”“未按规定在中国人民银行缴存储备金”“蚂蚁转嫁灾难给老百姓、薅所有银行羊毛”“用ABS 模式循环操作40多次杠杆”“反复套现玩48次,空手套白狼”等言论,被告均未能提供充分、有效的证据证明其真实性及合理性,其行为已超出正当商业评论的合理边界,违反《中华人民共和国反不正当竞争法》相关规定,构成商业诋毁。

七被告不服一审判决,向浙江省高级人民法院提起上诉。
日前,浙江省高级人民法院依法审理后认定,上述未经证实的虚假信息包含足以导致相关公众产生错误认识的误导性信息,且言论扩散规模大、持续时间长,一审认定其属于编造、传播虚假或误导性信息的诋毁行为并无不当。此外,这些言论明显超出了正当评论的合理与必要的限度,已使相关公众对蚂蚁公司的商誉产生负面评价,客观上损害了蚂蚁公司的商业信誉与服务声誉,一审认定其与其他被诉侵权人构成商业诋毁行为并应承担相应责任并无不当。二审法院综合认定一审判决认定事实清楚、适用法律正确、应予维持,遂于近日作出终审判决:驳回上诉,维持原判。
据了解,在本案一审宣判之前,该自媒体矩阵的违法违规行为已引起相关部门的关注,部分涉事违规账号已经被永久封禁,账号无法打开,作品已全部下架,据初步统计,此次封禁账号总粉丝数达1500多万。

北京中伦律师事务所合伙人、反不正当竞争法专家赵刚律师表示,持续优化营商环境是推动经济高质量发展的重要保障,对民营企业合法权益的保护更是法治化营商环境建设的核心内容之一。2025年,中央网信办启动“清朗·优化营商网络环境——整治涉企网络‘黑嘴’”专项行动,明确将“恶意抹黑、诋毁、攻击企业”列为四类重点整治问题之一。与此同时,最高人民法院也发布了相关典型指导案例,明确强调要依法严厉打击诋毁、贬损和丑化民营企业及企业家的行为。本案的终审判决,不仅依法维护了企业的合法权益,更向全社会、整个网络自媒体行业释放了清晰而明确的信号:网络空间不是法外之地,通过编造虚假信息、恶意诋毁民营企业来获取流量和商业利益的行为,必将受到法律的严惩。
编辑:杨子梦








