新黄河记者:张博

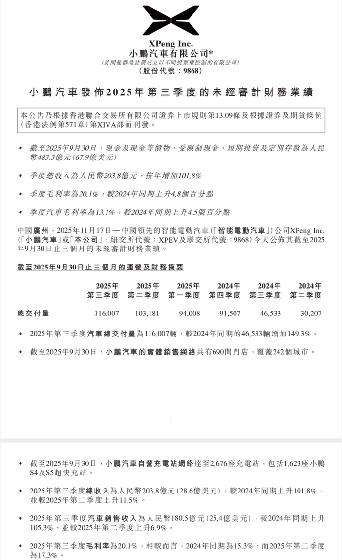
11月17日,小鹏汽车发布了第三季度财报。财报显示,小鹏汽车第三季度营收达203.8亿元,毛利率达20.1%,现金储备达483.3亿元,关键业绩指标再创历史新高。
但财务数据也透露出一些隐忧,例如高端市场竞争力不足、新业务投入巨大短期尚不能盈利等。
图据官微
关键指标向好,经营状况改善
第三季度,小鹏汽车共交付11.6万辆汽车,较2024年同期增长149.3%。伴随销量增长,公司实现总收入人民币203.8亿元,同比大幅增长101.8%,环比上一季度提升11.5%。
盈利方面,第三季度净亏损为人民币3.8亿元,较去年同期的18.1亿元显著收窄,环比上一季度也有所改善。季度毛利率更是首次突破20%,达到20.1%,同比上升4.8%,汽车毛利率为13.1%,同比增长4.5%。
此外,截至2025年9月30日,公司现金储备达人民币483.3亿元,较2025年6月30日增加约7.6亿元,现金储备创历史新高。
报告期末,小鹏汽车拥有共计690家门店,覆盖242座城市。而其自营充电站网络已经扩展至2676座充电站,包括1623座小鹏S4及S5超快充站。
对此,小鹏汽车董事长及首席执行官何小鹏颇为满意,他称,“2025年第三季度,小鹏汽车的各项关键经营指标,包括销量、收入、毛利率、在手现金,再创新高。”
公告截图
低价车型主导销量,高端化有待观察
尽管小鹏汽车销量增长显著,但销量结构仍存在问题。
目前,其销量主力是起售价11.98万元的小鹏MONA M03。该车型自推出以来,月销量占比常达四成左右。如此一来,低价车型占比过高,虽能拉动销量,但拉低了整体盈利水平,也稀释了品牌溢价。
同时,小鹏在20万元到30万元主力市场销量占比不足,规模效应尚未充分释放,与比亚迪、吉利等对手相比,车型覆盖范围和市场竞争力仍有差距。
小鹏汽车的部分高端车型销量近期呈下滑态势。定价在20万元左右的小鹏P7+,月销量从去年12月的破万辆降至今年10月的5568辆,但仍稳坐15万—20万级中大型纯电轿车销冠宝座;小鹏G9从今年5月的超过3500辆,到10月销量不足1000辆。
作为冲击高端的主力车型,X9今年以来销量也连续下挫,5月销量2767辆,10月降至835辆。尽管小鹏推出了X9鲲鹏超级增程版,首日预售订单超过5000辆,但能否持续提升销量,仍有待观察。
新业务投入大,盈利压力犹存
本月初,小鹏全新一代IRON人形机器人以拟真猫步亮相,引发全网关注。彼时,针对个别网友质疑人形机器人“内部藏有真人”的说法,何小鹏发布一镜到底视频进行辟谣,他表示“希望这是最后一次证明IRON机器人是它自己。”
视频截图
事实上,人形机器人只是小鹏汽车新业务布局的一部分。当前,小鹏正加速从电动汽车公司向“物理AI世界的出行探索者,面向全球的具身智能公司”转型。其布局涵盖Robotaxi、混电飞行汽车、物理世界大模型等。
根据11月5日小鹏科技日相关消息,Robotaxi计划2027年量产,将搭载自研图灵2.0芯片,且与高德地图合作,欲抢占出行市场先机;人形机器人IRON预计2027年底交付,其电机控制技术可复用至飞行汽车动力系统;飞行汽车也将于2027年上市,续航和时速表现亮眼,还具备垂直起降功能。
但市场也普遍认为,这些新业务研发投入巨大,短期内难以盈利。何小鹏曾表示,人形机器人可能还要做20年,投入规模需500亿元甚至上千亿元。2024年小鹏研发费用约为65亿元,今年预计将达100亿元,高额研发投入对其盈利目标构成挑战。
对于2025年第四季度,小鹏汽车预期:汽车总交付量将介于12.5万辆至13.2万辆,同比增加36.6%至44.3%;总营收将介于人民币215亿元至人民币230亿元,按年增加约33.5%至42.8%。
对比前三季度共交付11.6万辆的数据来看,加上小鹏X9超级增程即将上市,完成四季度目标应该难度不大。而且三季度毛利率创下新高,说明成本控制方面做得很好,但高研发投入及短期不能带来盈利、对低价车依赖程度较大,依旧是小鹏汽车短期内仍需要面对的现实困境。
编辑:俞丹 校对:刘恬








