新黄河记者:陈元昊

曾经被誉为“中国玉米油第一股”的西王食品(000639.SZ),当下正站在上市以来命运转折的关键路口。
2026年3月30日,公司控股股东西王集团有限公司(下称“西王集团”)持有的公司2.07亿股股份,将正式在京东司法拍卖平台公开拍卖,这笔股权占西王集团所持上市公司股份的99.01%,一旦拍卖顺利完成,西王集团及其一致行动人持股比例将骤降至1.87%, “玉米油第一股”西王食品面临易主的变局。

2.07亿股分拆上架拍卖,西王系或将彻底让出控制权
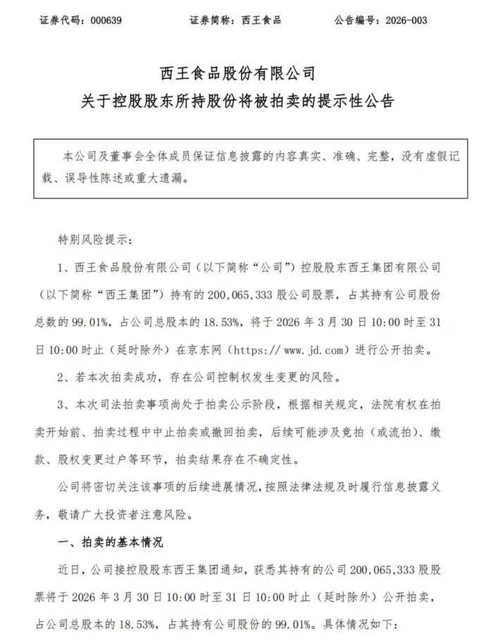
根据西王食品发布的公告及京东拍卖平台公示的信息可以了解到,此次司法拍卖由山东省济南市中级人民法院执行,拍卖时间为2026年3月30日10时至3月31日10时(延时除外),拍卖标的为西王集团持有的西王食品200065333股股票,占西王集团所持公司股份总数的99.01%。

为便于股权处置,上述股份被拆分为34个500万股的拍卖标的,与9个数额不等的标的分拆上架。其中每个500万股股票标的公示信息显示,标的保证金为140万元,起拍价1389.75万元,加价幅度为5万元。拍卖方特别提示,本次标的起拍价以2026年3月30日前60个交易日股票收盘价的平均价乘以85%确定,平台公示价格仅为展示价,实际起拍价将在开拍前完成最终的调整。

根据公告内容披露,此次股权拍卖源于西王集团与滨州市重点企业发展基金合伙企业(有限合伙)的股权质押纠纷。此前西王集团曾以持有的西王食品股票为质押,获得该笔20.72亿元的融资,原定到期日为2022年8月30日。同时值得关注的是,若本次拍卖顺利完成,西王集团及其一致行动人山东永华投资有限公司、自然人王棣,合计持有的西王食品股份将仅剩2014.24万股,仅占公司总股本的1.87%。
债务危机持续发酵,西王系资本版图已分崩离析
这场股权拍卖,背后是西王集团持续多年的债务泥潭。公开资料显示,西王集团于1986年在山东邹平创立,从一家乡镇油棉加工厂起步,经过多年发展,逐步成长为以玉米深加工、特钢为主业的大型民营企业,巅峰时期总资产规模突破了500亿元,旗下控股西王食品、西王特钢、西王置业三家上市公司。

而企业发展的转折点,源自于多年前的一桩对外担保。2017年,位于邹平的齐星集团资金链断裂,西王集团作为其最大担保方,涉及29亿元的担保被牵连,就此埋下了债务隐患。2019年10月,西王集团爆发债券违约,陷入了百亿级债务危机。尽管在2020年公司与债权人达成债务和解,一度避免了破产重整的命运,但后续和解方案始终未能顺利推进,债务危机持续发酵。
通过天眼查平台信息可以看到,截至2026年3月,西王集团已有4条被执行人信息,被执行总金额高达25.98亿元,同时公司也已被列为失信被执行人,实控人王勇也被多次采取限制高消费措施。其曾经的资本版图也已分崩离析,西王置业(02088.HK)长期处于停牌状态,西王特钢(01266.HK)也已退市清盘,此次西王食品控股权若易主,西王集团将彻底失去旗下最后一家正常交易的上市公司平台。

事实上,这并非西王集团首次出让股权。记者梳理过往的公告发现,从2023年至今,西王集团及其一致行动人持有的上市公司股份已多次被司法拍卖,累计处置股份约5.47亿股,占公司总股本的50.64%。
四年累计亏损超19.6亿元,双主业双双陷入增长困局
控股权岌岌可危的同时,西王食品自身的经营也早已陷入持续亏损的泥潭。根据公司此前发布的2025年度业绩预告,公司预计2025年归母净亏损8.8亿元至13.2亿元,扣非净亏损8.8亿元至13亿元,较2024年4.44亿元的亏损额大幅扩大。这也意味着,继2022年至2024年连续三年亏损后,西王食品将迎来连续第四个亏损年度,四年累计亏损规模将超过19.6亿元。

对于业绩持续巨亏的原因,西王食品将核心症结归于运动营养板块的失速。2016年,西王食品曾斥资约48.75亿元收购北美运动营养品公司Iovate。公司公告显示,2025年受原材料乳清蛋白价格持续上涨、行业竞争日趋白热化影响,运动营养板块业绩大幅不及预期,公司预计2025年计提无形资产减值损失约9.5亿元至15亿元。而在2024年,该板块已导致公司计提商誉及无形资产减值损失约8.63亿元。

与此同时,作为公司基本盘的传统玉米油业务也增长乏力。财报数据显示,2022年至2024年,西王食品植物油业务营收连续三年下滑,从28.53亿元降至22.53亿元,2025年上半年该业务营收同比再降11.84%。
利空之下股价逆势涨停,易主背后危与机并存
控股权将变更、业绩持续巨亏的双重利空之下,西王食品的股价却走出了逆势行情。3月16日,拍卖公告发布后的首个交易日,西王食品股价涨停收盘,报3.14元/股,总市值33.89亿元,迎来2026年首个涨停板。
对于此次控股权拍卖带来的影响,多位业内人士此前曾表示,西王食品控制权变更,短期会引发公司管理层与经营策略的波动,市场信心也将面临一定考验,但从长期来看,新股东的入主或许也会为这家深陷困境的企业带来了转机。

3月17日,西王食品在互动平台回答投资者提问时表示,公司坚持双主业高质量发展,2026年以降本、增效、提毛利为核心目标:食用油板块,强化“好品山东”品牌优势,深耕渠道与品质升级;运动营养板块,优化产品结构、研发高毛利新品,降低原料波动影响,全力巩固龙头优势。
目前留给西王食品的时间已然不多。根据A股退市的相关规则,若公司在2026年仍然未能实现扭亏为盈,将会面临退市的风险。这场3月底的控股权拍卖,不仅决定着这家“玉米油第一股”的未来走向,或许也标志着曾经风光无限的“西王系”资本版图彻底走向落幕,同时为国内传统民营企业的跨界扩张、债务风险管控敲响了警钟。

编辑:柏凌君 校对:杨荷放








