新黄河记者:杜林

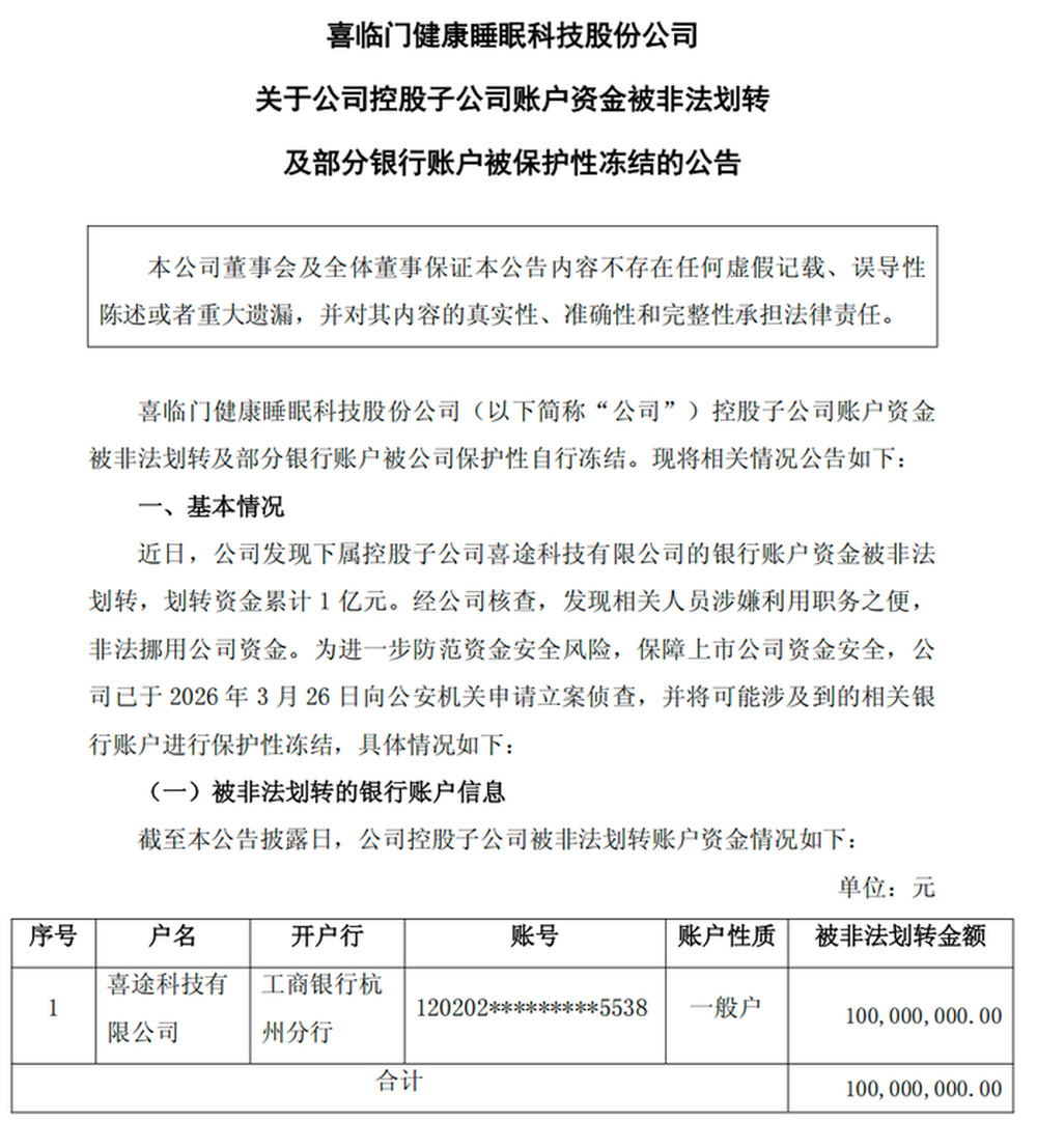
1亿元资金从子公司账户被划出,随后公司又对另外3个账户合计约9.0007亿元实施冻结——两项合计规模已超过喜临门最近一期经审计货币资金的四成。3月27日深夜披露的公告,让这家被称为“中国床垫第一股”的上市公司(603008.SH)迅速成为市场焦点。
公司方面解释称,“相关人员涉嫌利用职务之便非法挪用公司资金”。但市场并未完全买账,不少投资者试图通过复盘股价走势、交易细节与公司治理架构,拼凑出这起离奇事件背后的更多蛛丝马迹。
股价已提前调整,信息披露时点引发关注
“利空往往在下跌后才被确认。”类似的市场感受,在此次事件中再次重演。
公告显示,公司已于3月26日向公安机关报案。但在此之前,盘面已提前出现剧烈异动。3月23日,喜临门自20.13元开盘后快速跌停,收于16.3元。3月23日至27日期间,公司股价累计重挫19.86%,同期成交量明显放大至9302万股,成交额达3.56亿元,换手率高达25.26%。

资金流向释放的信号更为直接:上述区间内主力资金连续5个交易日出逃,累计净流出约2.07亿元,其中大单及超大单净流出接近2.1亿元。从技术形态看,股价已呈现明显的破位下行态势,最低跌至15.05元,与此前机构给出的目标价产生严重偏离。
在重大负面事项披露前,盘面为何会出现连续的放量暴跌?这引发了中小投资者对信息是否提前泄露的强烈质疑。多位投资者呼吁,监管层应针对内幕信息知情人登记及相关账户交易记录展开穿透式核查。
1亿元划转背后:内控防线缘何全面失守?
相较于巨额资金本身,市场更不解的是:这笔1亿元现金,究竟是如何被划转出去的?

按照常规的现代企业财务制度,亿元级别的资金划拨通常面临着极其严苛的流程审批,网银授权、U盾分离、分级复核缺一不可。这笔资金能从控股子公司喜途科技在工商银行杭州分行的一般账户中被划转,也难免令市场追问:公司针对大额资金流转的关键内控制度,在执行层面是否出现了实质性的疏漏?
公开报道显示,喜途科技的名义法定代表人曾对外表示对此事并不知情,这一细节进一步加剧了外界对该公司内部管理混乱的担忧。
关于这笔巨款划转的真实背景,投资者社区众说纷纭。从“内部人监守自盗”到“高层博弈”,再到“刷单过桥资金翻车”,种种猜测不断发酵。虽然目前尚无定论,但从实操的复杂度来看,此事已很难被简单包装成一起“普通员工违规操作”案件,其背后暴露的是公司内控体系的系统性漏洞。
与此同时,公司对另外3个账户实施了合计9.0007亿元的冻结:其中,杭州喜跃家具在中信银行杭州两家支行账户分别冻结3.75亿元和4.45亿元;绍兴昕喜家具在中信银行杭州钱塘支行账户冻结8000余万元。
尽管公司称此举为主动进行的“保护性冻结”,防范风险蔓延,但高达9亿元的冻结规模,已从侧面印证了公司管理层此刻对自身资金安全的极度警惕。
监管火速介入,年报审计面临关键大考
事件爆发后,上交所于3月27日火速下发监管工作函,明确将“上市公司、董事、高级管理人员、控股股东及实际控制人”全部列为涉及对象。这意味着,监管层的视线已经穿透了涉事子公司,直接聚焦于喜临门最高决策层的合规责任。
与此同时,投资者社区中也充斥着关于资金真实去向的种种剖析,包括是否涉及通过资金体内外循环来配合业务刷单等。这些猜测目前尚无法证实,但若调查最终牵扯出财务处理不当甚至虚增收入等红线问题,将对公司的基本面造成更深远的打击。
随着披露期临近,即将出炉的2025年报及内控审计意见,才是决定喜临门能否真正安然度过危机的关键关口。如果其内部控制缺陷被审计机构出具“非标”意见,这场10亿资金疑云给公司信誉带来的真正考验,或许才刚刚开始。

编辑:陈彤彤 校对:高新








