新黄河记者:孙锋
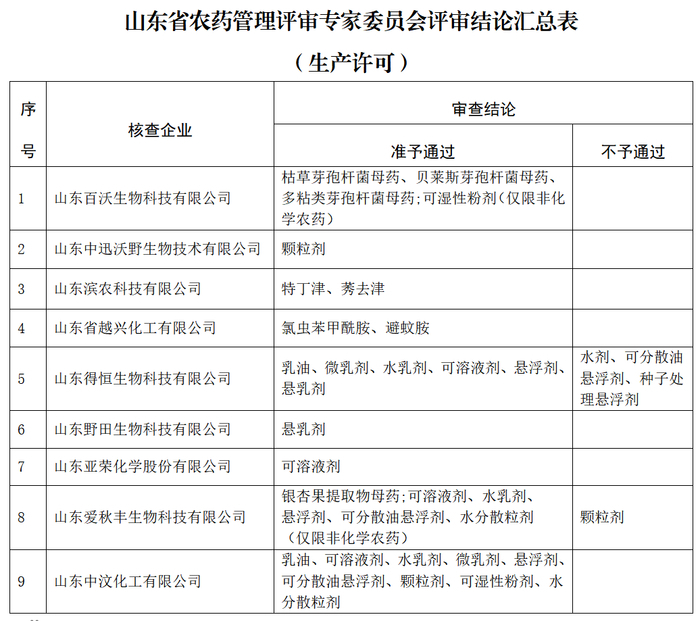
4月13日,新黄河记者从山东省农业农村厅了解到,山东省农药管理评审专家委员会日前召开第二次评审会议,对山东滨农科技有限公司等9家生产企业和无棣农喜农资有限公司1家经营单位向省农业农村厅申请的农药生产、经营许可事项进行审议。根据《农药管理条例》《农药生产许可管理办法》《农药经营许可管理办法》等规定,结合材料审查和实地核查情况,形成如下评审结论:
农药生产企业评审结论:1.山东得恒生物科技有限公司申请的水剂、可分散油悬浮剂、种子处理悬浮剂生产许可范围不予通过,其余申请范围准予通过。2.山东爱秋丰生物科技有限公司申请的颗粒剂生产许可范围不予通过,其余申请范围准予通过,其中,银杏果提取物母药待取得农药登记证后,予以换发。3.山东百沃生物科技有限公司申请的生产许可范围准予通过,其中,枯草芽孢杆菌母药、贝莱斯芽孢杆菌母药、多粘类芽孢杆菌母药待取得农药登记证后,予以换发。4.其他6家企业申请的生产许可范围准予通过。
农药经营单位评审结论:无棣农喜农资有限公司申请的经营许可准予通过。
对审议合格的生产企业、经营单位,经公示无异议后,予以核发农药生产、经营许可证。
如有异议,请在公示期内以电子邮件形式实名反馈。
公示时间:2026年4月13日至2026年4月17日
联系单位:山东省农业农村厅绿色发展处(农药管理处)
联系地址:济南市历下区十亩园东街7号
联系电话:0531-51789319
电子邮箱:snytlsfzc@shandong.cn


编辑:刘梅梅 校对:汤琪








