新黄河记者:孙瑜
近日,山东中易零距离健身有限公司(以下简称“零距离健身”)因经营状况不佳,导致其在济南市的多家门店关停,引发大量会员关注。据了解,为保障消费者权益,减少对市民日常健身的影响,济南市历下区教育和体育局迅速介入协调,目前已落实过渡方案。
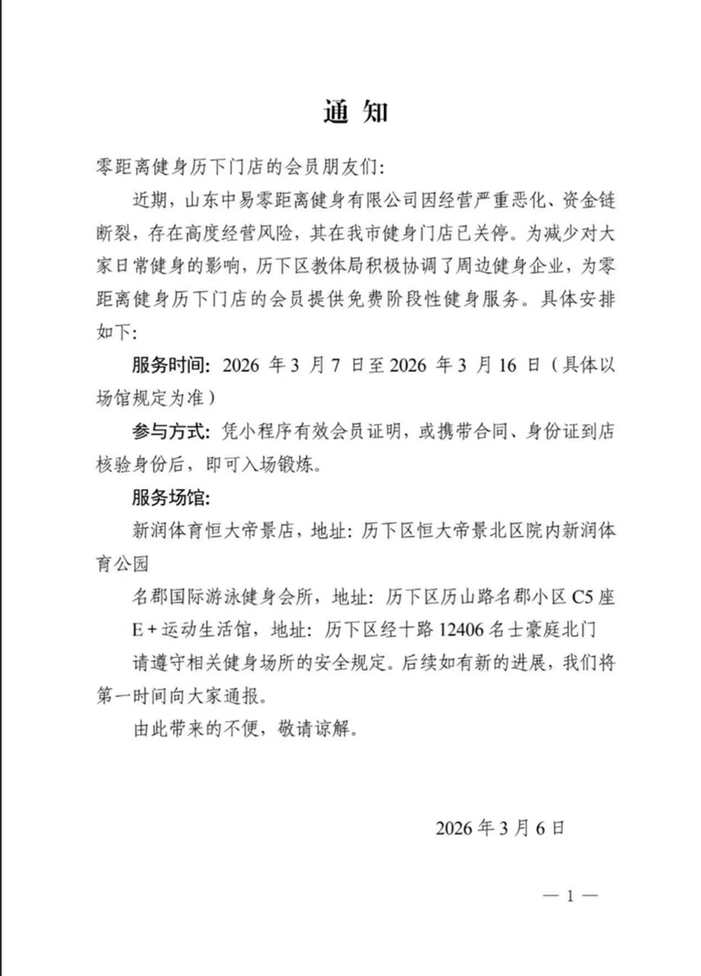
据通知显示,针对零距离健身历下区门店的停业情况,经多方协调,已由周边健身企业为受影响会员提供“免费阶段性健身服务”。

可提供健身服务的场馆有新润体育恒大帝景店、名郡国际游泳健身会所、E+运动生活馆。
新黄河记者致电相关协调场馆获悉,目前服务方案已正式执行,三个协调场馆的工作人员均表示:“只要是零距离健身的会员,凭小程序的有效证明,或带合同和身份证到店核验身份,即可入场锻炼。”经工作人员介绍,从2026年3月7日至2026年3月16日为零距离会员提供游泳及常规健身项目,暂无私教课程。

此外,在零距离健身发布的一则通知中写道:西市场华联店及诚基广场店的会员可前往815健身(经四路万达店)进行免费的健身锻炼。记者随即拨打该健身房的电话,815健身的工作人员证实了这一说法:“目前场馆已做好接待准备,只要是零距离健身的会员,经核实身份后均可入场锻炼,免费健身时间大概持续一个月左右。”

摄影:孙瑜 摄像:孙瑜 剪辑:孙瑜 编辑:陈彤彤 校对:高新








