新黄河记者:刘杰
2026年3月21日,济南CBD(中央商务区)停车资源迎来第六次扩容,新增310个对外开放车位。至此,对外开放车位总数突破10212个。
从曾经“一位难求”的停车困境,到如今超万个车位面向社会开放,济南CBD的停车难题正在逐步破局。

【一】
济南CBD作为城市发展的核心引擎,汇聚了万象城、龙湖天街等大型商业综合体,以及中国人寿大厦、平安金融中心等高端商务楼宇。伴随着招商引资的阔步进行,高密度开发下,济南CBD产业持续聚集,区域能级提升,人流、车流高度集聚,停车矛盾一度十分突出。
自2024年底以来,济南CBD管委会通过持续摸底调查,分六批次向社会公布对外开放停车位,累计增量近2500个。这些车位究竟从何而来?梳理扩容轨迹可以发现清晰的路径。
商业综合体与写字楼的“存量盘活”。大型商业综合体和写字楼是车位供给的主力军。华润万象城以2795个车位成为“贡献大户”,中国人寿大厦提供2240个车位,龙湖天街商场贡献698个车位,大润发省博店提供270个停车位。这些商业设施原本主要服务自身顾客和租户,通过政府引导,将闲时、富余车位向社会开放,实现了资源利用最大化。

建设中地块与产业园区的“协同共享”。历次扩容中,大量建设中地块、产业园区停车场被纳入开放清单。绿地中央商务区A4地块贡献510个车位,华润中心二期公寓中瑞停车场提供460个车位,人才公园博越星光城、复星A2A3地块等也纷纷加入。这些地块的停车场原本仅供企业、建设单位内部使用,开放后为周边公共停车提供了资源。
文化场馆的“赋能补充”。山东博物馆、山东美术馆公共设施也开放了部分车位,分别提供260个、28个车位。这类场馆工作日、闭馆时段,车位利用率较低,对外开放后可有效缓解周边居民和办事群众的停车压力。其中,山东美术馆自身就面临停车紧张的局面,可以说在有限的资源中,“挤”出了开放车位,彰显了社会责任担当。
【二】
六度扩容并非一蹴而就。
第一次扩容发生在2024年12月,济南CBD首次集中公布对外开放停车位,共计7836个,奠定了此后扩容的基数。
第二次扩容于2025年6月进行,在CBD地下环路启动试运行的背景下,新增550个对外开放车位,累计总数达到8386个,地下环路主线通过20个连接口,串联山、泉、湖、河、城五大超高层等16个地块的1万余个地下停车位,为后续停车资源的整合提供了重要基础设施支撑。
第三次扩容在2025年7月实施,新增830个车位,是六次扩容中单次增量最多的一次,累计总数达到9216个。此次扩容后,作为CBD片区重要通道的海右路沿线车位达到4306个。
第四次扩容于2025年8月完成,其中绿地A4地块贡献了510个车位。
第五次和第六次扩容均在今年三月进行,最终累计总数突破万位大关,达到10212个,新增车位包括绿地中央商务区A4地块(510个)、华润中心二期公寓(460个)等。

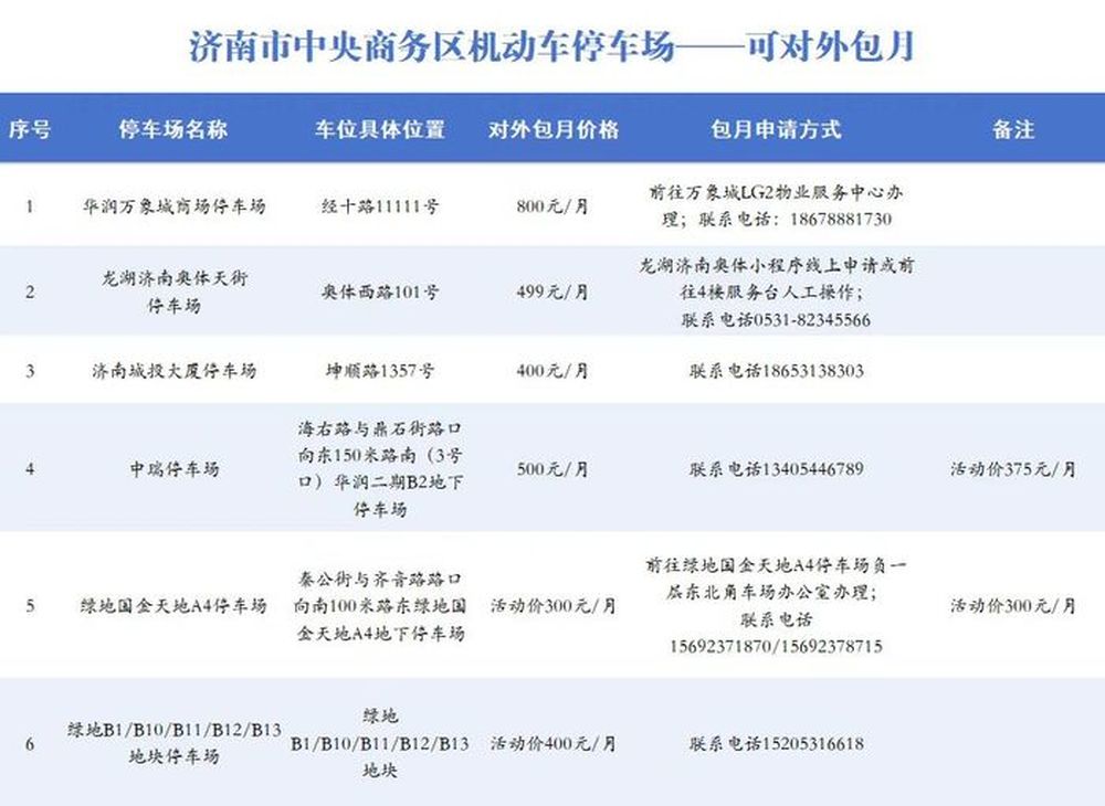
除了“对外开放”停车位,2025年9月,为缓解“停车难”问题,济南CBD管委会联合区城管局、区交通管理大队,在四次公布对外开放车位的基础上,通过深入调研,积极推动片区停车场管理单位提供对外月租停车资源。华润万象城商场停车场、龙湖济南奥体天街停车场、济南城投大厦停车场等六家企业、地块提供包月停车服务,包月价在300元到800元之间,以满足部分通勤车主的需求。当年11月,再添一处瑞泰大厦。
六次扩容总共历时约15个月,过万停车位从产权单位“自给自足”的序列中走出,面向社会共享开放。较长的时间跨度,折射出破解济南CBD停车问题的难度,更在数量增长中见证了城市管理理念的深刻转变。
【三】
在通常情况下,停车位管理往往遵循“谁建设、谁使用”的封闭逻辑。开放停车位初期,依赖于济南CBD范围内企业对自有停车资源的积极贡献。
在六次扩容的进程中,对于济南CBD片区的全域治理也在逐步推进中。2025年12月,济南中央商务区“物业城市”全域智治共建联盟启动,旨在通过有效整合政府、市场与社会多方力量,搭建一个物业行业共建协作和共治共享平台。 “物业城市”全域智治共建联盟的成立让区域物业管理与服务迈入资源共享、优势互补、协同发展新阶段。其中资源共享,也包括停车资源的共享。这一点在同年9月的济南CBD一次物业企业座谈会的相关报道中提及,“全力支持物业城市全域智治新模式……加强对机动车和非机动车停放等方面存在的问题积极响应。”
也就是在这次启动活动中,“中建泉智汇”济南CBD智慧停车小程序上线。为前往济南CBD的机动车和非机动车进行停车停放导航。机动车导航容纳了目前已开放的全部停车位,以及依据车主定位,协助找到最近的停车场。界面同时会显示停车位余量和价格,协助车主按图索骥。

开放车位更多、找车位更加便捷。如今,济南CBD通过“物业城市”全域智治新模式,打破楼宇间的管理壁垒,推动商业、公共设施等各类停车资源向社会开放。这种从“私有”到“共享”的理念转变,是破解高密度建成区停车难题的关键,也与自2023年起济南市实施的《济南市停车条例》中,推行停车资源共享理念相承。
2026年历下区政府工作报告提到,去年CBD全面起势,入驻经营主体超过1.5万家,落地500强企业项目40个。经济发展的主阵地主战场作用更加凸显,从大开发、大建设迈入了优产业、强支撑的新阶段。
现代商务区的竞争,不仅是楼宇高度的竞争,更是精细化管理深度的竞争。从7836个到10212个开放停车位,不只是数字,对于提升空间效率、拉动楼宇资产价值、保障公共空间品质都有着重要意义。伴随着物业城市全域智治新模式的深入开展,对存量停车资源的深度挖潜,必将进一步畅通济南CBD交通脉络,为片区高质量发展注入新的活力。
编辑:陈彤彤 校对:刘恬







