新黄河记者:张博

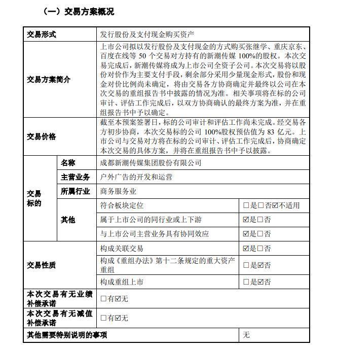
资本市场迎来地震级重磅交易,国内排名前二的楼宇广告商将实现“合体”。4月9日晚间,分众传媒(002027.SZ)发布公告称,拟斥资83亿元收购新潮传媒100%股权,新潮传媒或将成为分众传媒的全资子公司,引发市场广泛关注。
机构研报指出,两大头部企业通过并购可实现优势互补,有望进一步提升整体竞争力,巩固行业龙头地位。但也有投资者担忧一家独大是否涉嫌垄断?大鱼财经注意到,接下来,监管部门将就并购案是否涉及反垄断等方面进行审查。
图据公告
新潮上市难,资金链趋紧
新潮传媒成立于2007年,主营户外广告的开发和运营等。数据显示,截至2024年第四季度,其在约200个城市运营了约74万部智能屏,超过60万部智能屏幕位于住宅小区,是名副其实的梯媒巨头。
在新潮发展历程中,2018年相当于一个分水岭。在那一年,新潮主动发起争夺分众传媒高端级别客源的价格战。自此开始走入下坡路。当时的文件显示,新潮宣称2015至2017年在分众传媒投放超过1亿元的客户,只要其广告决策人能与新潮合伙人见面,就可以获得1000万的广告资源,同时在分众价格的基础上再打5折,一石激起千层浪。
毫无疑问,此次价格战以两败俱伤收场,这在双方的财务数据中也有所体现。新潮传媒当时的股东顾家家居在公告中透露,2018年新潮传媒净亏损达10.74亿元。分众传媒这边,2019年营收净利润也出现了双下滑的情况。
这与新潮多年拿到巨额投资有关,2017年开始,其拿到了顾家家居、欧普照明在内的多家公司投资,有数据显示,短短几年间融资总额就达80亿元,其中不乏京东、百度等互联网大厂的身影。
另一边,新潮传媒却迟迟未能成功上市。主营造血能力不足、迟迟未能上市,新潮也承受着股东回购的压力。欧普照明2017年11月发布的对外投资暨关联交易公告显示,欧普照明拟以15.000万元投资新潮传媒,但双方约定,倘若新潮传媒不能在2022年12月31日前实现上市,或者被上市公司整体收购,欧普照明有权要求新潮传媒履行回购义务。
多重因素影响下,新潮传媒至今未能实现盈利。新潮传媒2022年度、2023年度、2024年前三季度分别实现营业收入19.40亿元、19.32亿元和14.97亿元,但净利润分别为-4.69亿元、-2.79亿元和-510万元。
有分析者认为,粗略估计新潮目前账面上约有20亿元现金,但参照并购估价83亿元来看,新潮属于急于“卖身”,分众收购支付的价格基本是新潮历史获得融资价格。
分众营收增长承压,并购即并表
分众传媒成立于2003年。两年后,便成功登陆美国纳斯达克,成为在美上市的国内广告传媒首股。2015年,分众传媒回归A股。目前市值达千亿元级别。
财务表现来看,2022年、2023年及2024年前三个季度,分众传媒的营收分别为94.25亿元、119.04亿元和92.61亿元,净利润分别为27.90亿元、48.27亿元和39.68亿元,2024年前三季度营收与净利双双出现较大幅度下滑,业绩承压。此时选择并购行业第二,不失为一种让业绩实现曲线增长的方式。
对此,分众传媒董事长江南春也毫不讳言,其在接受经济观察报采访时称,并购的根本价值在于业务版图的扩展。他认为,通过整合新潮资源,分众能实现更完整的人群覆盖,同时对公司长期发展具有战略意义。
公告称,由于新潮传媒的审计和评估工作尚未完成,标的资产的评估值及交易作价尚未确定。经交易各方初步协商,本次交易标的公司新潮传媒100%股权预估值为83亿元。这意味着,并购即并表,今后新潮传媒的财务数据将合并到分众传媒的报表中,以反映公司整体财务状况。
公告显示,本次发行股份购买资产的发行价格为5.68元/股,不低于定价基准日前20个交易日、60个交易日和120个交易日的股票交易均价的80%。截至4月10日收盘,分众传媒报收7.18元。
此外,并购完成后,新潮传媒创始人张继学将担任分众的副总裁和首席增长官。
图据分众传媒官网
双寡头“合体”,并购还是垄断?
分众传媒和新潮传媒的市场占有率分别位列行业前二,而且二者主营业务类似,都是户外广告的开发和运营。
不过,分众传媒称,其主要产品是楼宇媒体和影院银幕广告媒体等,覆盖城市主流消费人群的多个场景;而新潮传媒则专注于中产社区户外视频广告媒体和户外平面广告媒体等,双方在资源点位与分众传媒重合度较低。
两家公司创始人也于4月10日分别发声,就双方并购事宜进行解释。分众传媒创始人江南春说,“面向未来,分众传媒将大力助推消费市场的创新发展和中国品牌化进程。”相较而言,新潮传媒创始人张继学的表态则更直白一些,他表示,“今天的新潮是历史上最好的时期……此时选择和分众合作,是选择一条更优实现梦想的路径。新潮的点位和客户,正好与分众互补,能全方位地覆盖主流生活圈,更好地为客户服务。”
中金公司研报指出,此次收购将进一步提升分众传媒的媒体网络效能,将分众整体媒体资源覆盖密度和结构进行升级优化。此外,双方优势互补,有望进一步提升整体竞争力,巩固行业龙头地位。与此同时,通过本次交易,有望加速构建“AI+线下”的全场景广告生态,进一步提升上市公司整体技术实力和服务竞争力。
但仍有投资者担忧两家行业巨头并购是否涉嫌造成垄断,阻碍行业健康有序发展。大鱼财经注意到,分众传媒在公告中亦提及:在交易推进过程中,市场情况也可能发生变化或出现目前不可预知的重大影响事项,本次交易可能将无法按期进行,也可能存在暂停、中止或取消的风险。
此外,完成并购尚需要履行多项程序,包括要通过国家市场监督管理总局反垄断局经营者集中审查;以及并购需要深交所审核通过,并经中国证监会注册等。

编辑:郑楚翘 校对:刘恬








