新黄河记者:苏冉

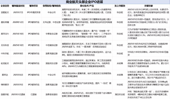
进入2026年,商业火箭资本化进程加速,多家航天公司IPO辅导进度更新,“商业航天第一股”竞争激烈。1月24日,证监会公示系统显示,中科宇航已完成IPO辅导,辅导机构为国泰海通证券。两天之前,上交所官网更新,蓝箭航天空间科技股份有限公司科创板IPO审核状态正式变更为“已问询”。此外,天兵科技、星河动力、星际荣耀以及2020年开始上市辅导的火箭公司星际荣耀均于1月更新辅导进展。

近期,一场围绕争夺“商业航天第一股”的竞速赛已悄然启幕。
2025年12月31日,蓝箭航天的IPO申请已正式获上交所受理,成为科创板第五套标准扩容后的首家受理企业。此次,蓝箭航天拟募集资金总额高达75亿元,其中47.3亿元将投入可重复使用火箭技术提升项目,27.7亿元用于可重复使用火箭产能提升项目。
企查查显示,蓝箭航天成立于2015年,是中国最早一批民营商业火箭企业之一。蓝箭航天主要从事液氧甲烷发动机及运载火箭的研发、生产,并提供商业航天火箭发射服务。在技术路线上,蓝箭航天早期曾研发固体火箭“朱雀一号”,但在2018年首飞未能完全成功后,公司战略性地转向了液体火箭的研发。
在产品研发进展及阶段性成果方面,蓝箭航天表示,公司于2023年7月实现全球首枚液氧甲烷火箭成功入轨,于2025年12月实现中国首枚液氧甲烷可重复使用火箭成功入轨。
蓝箭之外,多家商业航天企业上市步伐提速。据不完全统计,目前已有多家相关企业进入上市辅导阶段,包括星际荣耀、星河动力、天兵科技、中科宇航、屹信航天、爱思达、微纳星空等,拟冲刺A股上市;国星宇航、福信富通则拟登陆港交所。

值得注意的是,中科宇航创立于2018年12月,是中国科学院力学研究所培育孵化的高新技术企业,旗下的固体火箭“力箭一号”近地轨道运载能力为2吨,迄今已发射11次,将84颗卫星送入太空,累计服务卫星客户数量32家,其中包含阿联酋、埃及、尼泊尔地区的六家国际客户。
政策层面,2025年6月,证监会发布新规,宣布重启未盈利企业适用科创板第五套标准上市,商业航天与人工智能、低空经济并列,是其中明确列示支持的领域之一。12月26日,上交所发布相关《规则适用指引》,对商业火箭企业适用科创板第五套上市标准作出细化规定。其中,将申报需要的阶段性成果明确为实现采用可重复使用技术的中大型运载火箭发射载荷首次成功入轨。
国联民生证券指出,上交所《指引》的落地,将进一步规范商业航天企业上市流程,助力行业龙头加速登陆资本市场;同时驱动技术迭代提速与产业规模化发展,有望催化商业航天板块迎来价值重估。
多地也相继出台相关支持政策举措,为商业航天产业创造了良好的发展环境。如山东省政府办公厅印发《山东省加快推动商业航天产业高质量发展的若干措施》明确,山东将力争到2027年,具备年产100发运载火箭、150颗商业卫星的能力,商业航天产业规模达到500亿元,构建具有全国影响力的商业航天高质量发展新高地。
值得一提的是,2025年12月10日,埃隆·马斯克旗下SpaceX被曝正加速推进IPO计划,预计募资超300亿美元,目标估值1.5万亿美元。 若其IPO计划顺利推进,SpaceX将一举超越沙特阿美290亿美元额度纪录,成为全球史上最大规模IPO,这一估值也将为国内诸多商业航天企业的定价打开想象空间。

编辑:曹梦佳 校对:李莉








