新黄河记者:史春勇
记者从济南市教育招生考试院获悉,山东省2026年普通高等学校招生体检工作将于3月5日—4月2日进行。体检是普通高校招生工作的重要一环,所有参加山东省今年普通高校招生的考生均须参加,请考生务必认真对待。
记者了解到,凡报名参加2026年普通高校招生的考生均须参加体检,且须参加规定要求的所有项目检查,并根据体检项目按规定交纳体检费。
特别提醒:2026年高职(专科)单独考试招生和综合评价招生等录取时也将参考使用本次体检结果,考生如未按时参加体检或体检项目不完整,将影响考生录取。报考军事、公安、武警等高校的考生还须参加由省军区、省公安厅组织的军检、面试或体能测试。具体要求请考生及时关注相关通知。
根据工作安排,山东省2026年普通高校招生体检工作于3月5日—4月2日进行,具体时间由各市、县(市、区)教育招生考试机构安排,考生可及时关注县级教育招生考试机构或所在高中阶段学校发布的公告,按时按要求参加体检。省内高中阶段学校应届毕业生原则上采用“体检进校园”方式,考生体检在生源学校校内进行;社会考生及外省就读的考生体检安排在县级招生(考试)委员会指定医疗机构进行。
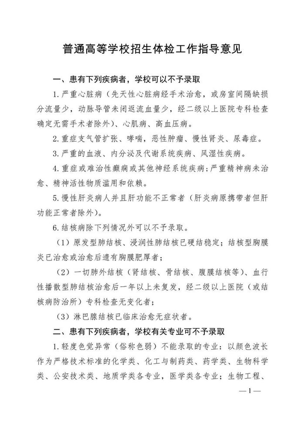
考生体检项目全部完成后,将发放体检告知书,考生务必仔细检查体检结果并签字确认。体检受限是以往平行志愿录取模式下考生被退档的主要原因,而且一旦退档可再次选择的专业会非常少。我院在体检告知书中设置了“政策提醒”栏目,关联了体检结论中受限项目对应的受限专业情况,考生务必仔细阅读并妥善保管告知书,作为志愿填报时的参考依据,特别注意其中“学校可以不予录取”和“学校有关专业可以不予录取”部分的受限结论,避免因体检原因被学校退档。请考生高度重视自己的体检结果,若对本人体检结果有异议,应于3日内向市、县(市、区)教育招生考试机构提出申请,按规定程序和要求进行复检。





编辑:陈彤彤 校对:高新








