澎湃新闻记者 郭莎莎
贵州茅台核心大单品飞天茅台销售合同价以及自营体系零售价明日起双双上调。
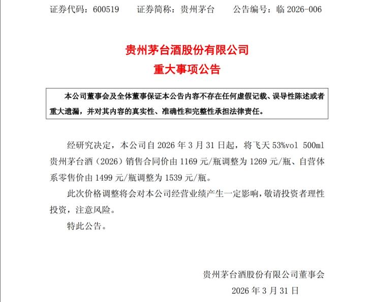
3月30日,贵州茅台酒股份有限公司(贵州茅台,600519.SH)公告,经研究决定,公司自2026年3 月31日起,将飞天53%vol500ml贵州茅台酒(2026)销售合同价由1169元/瓶调整为1269元/瓶、自营体系零售价由1499元/瓶调整为1539元/瓶。
据记者计算,飞天茅台的销售合同价每瓶上调100元,涨幅为8.55%;自营体系零售价每瓶上调40元,涨幅为2.67%。

公告称,此次价格调整将会对本公司经营业绩产生一定影响,敬请投资者理性投资,注意风险。
值得一提的是,飞天茅台出厂价上一次调整发生在2023年11月,1169元/瓶的出厂价执行至今已近两年半时间。而飞天茅台的1499元/瓶的市场指导价自2018年起执行至今已进入第九个年头。
那么,在白酒行业深度调整的当下,贵州茅台此次将核心大单品飞天茅台的销售合同价和自营体系零售价双双上调,背后究竟有着怎样的考量?又有什么样的意义?
业内专家:贵州茅台市场化改革进入深水区
酒业独立评论人肖竹青在接受澎湃新闻记者采访时表示,此次茅台对核心大单品——飞天53%vol 500ml贵州茅台酒的价格进行调整,其背后既是对数字化营销成果的顺势而为,也是茅台在深耕市场化改革的关键落子。此次调整飞天茅台价格,是基于对市场运行节奏与新渠道表现的精准把握,也是遵循市场规律办事的又一体现,将进一步促进消费者、经销商、厂家、投资者等多方群体的共赢。
肖竹青认为,从行业视角来看,茅台逆势调价释放出明确的信号:头部品牌仍具备通过市场化手段调节供需、优化价格体系的能力,为引领行业走出调整期注入了信心。
酒类分析师蔡学飞对澎湃新闻记者表示,在市场价格普遍承压的背景下,茅台选择“双价齐调”,是其市场化改革进入深水区的标志性动作,首先通过小幅上调官方价来稳定批价震荡对渠道与市场的信心,同时配合“i茅台”直销放量,茅台可以通过涨价从源头上收回定价主导权。“此次价格调整本质上是在批发价(市场真实交易价)与建议零售价(官方指导价)之间,重新建立一个更贴近市场、又能维护品牌价值的平衡点,积极地看,新的价格留足了空间,为备受挤压的渠道商修复了部分利润空间,稳住了基本盘。”
长期来看,蔡学飞认为,它标志着茅台正彻底告别依赖渠道囤货炒作的旧模式,转向一个由真实消费和官方直营驱动的新价格形成机制,可以挤掉渠道泡沫的同时,维持自身品牌高端溢价和常年销售生态稳定。
i茅台一季度新增用户近1400万
据过往公告,飞天茅台上一次出厂价的调整发生在2023年11月。
彼时,贵州茅台公告,经研究决定,自2023年11月1日起上调公司53%vol贵州茅台酒(飞天、五星)出厂价格,平均上调幅度约为20%;调整不涉及公司产品的市场指导价格。正是自该次调整,飞天茅台的出厂价由969元/瓶上调至1169元/瓶,而市场指导价1499元/瓶保持不变。
而贵州茅台的零售价调整则可追溯至2017年12月28日的一则公告。根据公告,公司自2018年起适当上调茅台酒产品价格,上调幅度18%左右。对此,之后,贵州茅台在2018年1月8日公告中表示,要求公司各级子公司、茅台集团各级子公司,必须按照1499元/瓶的标价销售飞天53度500ml茅台酒,不助推价格,以保持零售价格的稳定。自此,贵州茅台确定了飞天茅台1499元/瓶的市场指导价(建议零售价)。
需要指出的是,自2025年底以来,贵州茅台的市场化改革备受各界关注。今年1月1日,1499元的飞天茅台上架i茅台,也被业内视为贵州茅台市场化改革的关键一步。
今年1月,贵州茅台明确了价格动态调整机制,提出以市场为导向,构建“随行就市、相对平稳”的自营体系零售价格动态调整机制。对此,业内人士称,贵州茅台打破了传统意义的“出厂价”。
贵州茅台在1月13日的公告中称,公司第四届董事会2026年度第一次会议审议通过《2026年贵州茅台酒市场化运营方案》。关于产品体系,方案提到,回归贵州茅台酒“金字塔”型的产品结构,以更好满足消费者不同需求。“塔基”产品以飞天 53%vol 500ml 贵州茅台酒为主,飞天 53%vol 1000ml、100ml等其他规格贵州茅台酒为辅,以进一步强化当年贵州茅台酒的社交消费属性、往年贵州茅台酒的收藏消费属性。
值得留意的是,时至今日,在i茅台APP上,飞天茅台依然频频售罄。近日,i茅台公布数据显示,“今年一季度,我们迎来了近1400万新朋友,超过398万用户买到了心仪的产品。”此外,截至目前,小茅已陆续上架64款酒类产品、68款茅台文创产品。
从批价来看,据第三方平台“今日酒价”披露的各大名酒批发参考价显示,3月30日,26年飞天茅台原箱(53度/500ml)报1655元/瓶,较上一日涨10元;26年飞天茅台散瓶报1545元/瓶,较上一日涨5元;25年飞天茅台原箱报1660元/瓶,与上一日持平;25年飞天茅台散瓶报1570元/瓶,较上一日跌10元。
免去蒋焰副总经理、财务总监、董事会秘书职务
同在3月30日,贵州茅台公告, 3月30日,公司第四届董事会2026年度第四次会议审议通过《关于免去部分高级管理人员职务的议案》,会议决定,免去蒋焰公司副总经理、财务总监、董事会秘书职务。公司将根据有关规定,尽快完成相关岗位的聘任工作。
自蒋焰于今年3月被查后,贵州茅台董事长陈华代行公司董事会秘书职责。
3月13日,贵州茅台公告,公司于2026年3月13日收到遵义市监察委员会关于对公司党委委员、副总经理、财务总监、董事会秘书蒋焰实施留置的通知。公司严格按照相关规定规范运作,公司董事和其他高级管理人员均正常履职,生产经营正常有序,公告事项不会对公司生产经营管理产生重大影响。目前,由公司董事长陈华代行董事会秘书职责。
13日早些时候,据贵州省纪委监委派驻贵州茅台酒厂(集团)有限责任公司纪检监察组、遵义市纪委监委消息:贵州茅台酒股份有限公司党委委员、副总经理、财务总监、董事会秘书蒋焰涉嫌严重违纪违法,目前正接受贵州省纪委监委派驻贵州茅台酒厂(集团)有限责任公司纪检监察组纪律审查和遵义市监委监察调查。
业绩方面,财报显示,贵州茅台2025年前三季度实现营业总收入1309.04亿元,同比增长6.32%;营业收入为1284.54亿元,同比增长6.36%;归母净利润为646.27亿元,同比增长6.25%。其中,第三季度营业总收入398.10亿元,同比增长0.35%;营业收入为390.64亿元,同比增长0.56%;归母净利润为192.24亿元,同比增长0.48%。
据大智慧VIP,截至3月30日收盘,贵州茅台报1420元/股,涨0.28%。
▶此前报道:茅台宣布涨价
本期编辑 邢潭
作者:澎湃新闻








