
2026年肥东县首轮汽车消费券来袭
肥东县2026年首轮“徽动消费 乐购肥东”汽车消费券活动于2月6日正式启动。
本次补贴期间,个人消费者在活动车企购买新车即有机会享受消费券补贴。其中,购买燃油车价格在5万元(含)以上10万元(不含)以下的,补贴1000元;燃油车价格10万元(含)以上30万元(不含)以下的,补贴3000元;燃油车价格30万元(含)以上的,补贴5000元。购买新能源车在燃油车补贴基础上增加1000元补贴。
惠民让利,购车正当时!消费券数量有限,先到先得,快来抢购吧!

肥西最新消费券来了
“徽动消费·合肥GO”——肥西县汽车促消费活动于2月4日启动!
活动面向在肥西县参与活动汽车销售企业购买乘用车(不含营运车辆、二手车)的个人消费者。本轮补贴时间为2月4日—2月28日开展。

根据活动规则:
1.新能源车补贴标准:
(1)车价5万元(含)以上10万元(不含)以下车辆,可享受2000元政府补贴;
(2)车价10万元(含)以上20万元(不含)以下车辆,可享受4000元政府补贴;
(3)车价20万元(含)以上车辆,可享受6000元政府补贴;
2.燃油车补贴标准:
(1)车价5万元(含)以上10万元(不含)以下车辆,可享受1000元政府补贴;
(2)车价10万元(含)以上20万元(不含)以下车辆,可享受3000元政府补贴;
(3)车价20万元(含)以上车辆,可享受5000元政府补贴;

瑶海新春购车1000万汽车消费券来袭!
年味渐浓,消费升温。为抢抓新春消费黄金期,扎实推进扩内需、促消费工作,瑶海区以“徽动消费·合肥GO”为主题,联合辖区汽车销售企业开展新一轮汽车促销活动。本次活动不仅消费券发放模式更加灵活,参与的汽车品牌也更加多样,切实惠及广大消费者,降低大众消费成本。
本次汽车消费券发放活动时间为2026年2月10日至2026年3月10日,每天9:00-19:00准时开启补贴通道。活动期间,个人消费者在参与活动的汽车销售企业购买非营运性质的乘用车,只需使用购车人本人实名绑定云闪付的62开头银联卡,在活动专用POS机上完成购车款支付,就能享受支付立减补贴,支付方式支持刷卡支付或云闪付付款码支付。

为了让不同购车需求的市民都能享受到福利,本次补贴标准分为燃油汽车和新能源汽车两类,梯度设置清晰,优惠力度拉满。燃油汽车方面,购车款5万元(含)至10万元(不含)立减1000元,10万元(含)至20万元(不含)立减3000元,20万元(含)以上立减5000元。新能源汽车补贴更给力,5万元(含)至10万元(不含)立减2000元,10万元(含)至20万元(不含)立减4000元,20万元(含)以上立减6000元。
值得关注的是,本轮汽车消费券总补贴费用高达1000万元,采用先到先得、用完即止的发放规则。市民朋友们可以随时通过云闪付APP查看补贴资金的使用情况和剩余额度,及时把握购车良机,别让这波新春福利擦肩而过!
庐阳区1200万元汽车消费券来了!
“徽动消费·乐GO庐阳”-新一轮庐阳区汽车促消费活动于2月5日启动!
本轮共发放汽车消费补贴1200万元,先到先得,用完即止!
活动面向在庐阳区参与活动汽车销售企业购买乘用车(不含营运车辆、二手车)的个人消费者。本轮补贴时间为2月5日—3月6日。


蜀山再发1100万消费券!
年味渐浓,消费升温。为抢抓新春消费黄金期,扎实推进扩内需、促消费工作,蜀山区即将开启新年促消费补贴活动,切实惠及广大消费者,降低大众消费成本。

汽车消费补贴
本轮共发放汽车消费补贴1000万元,共有44家车企参与,燃油车最高补贴5000元,新能源车最高补贴6000元。资金有限,用完即止!
活动详情

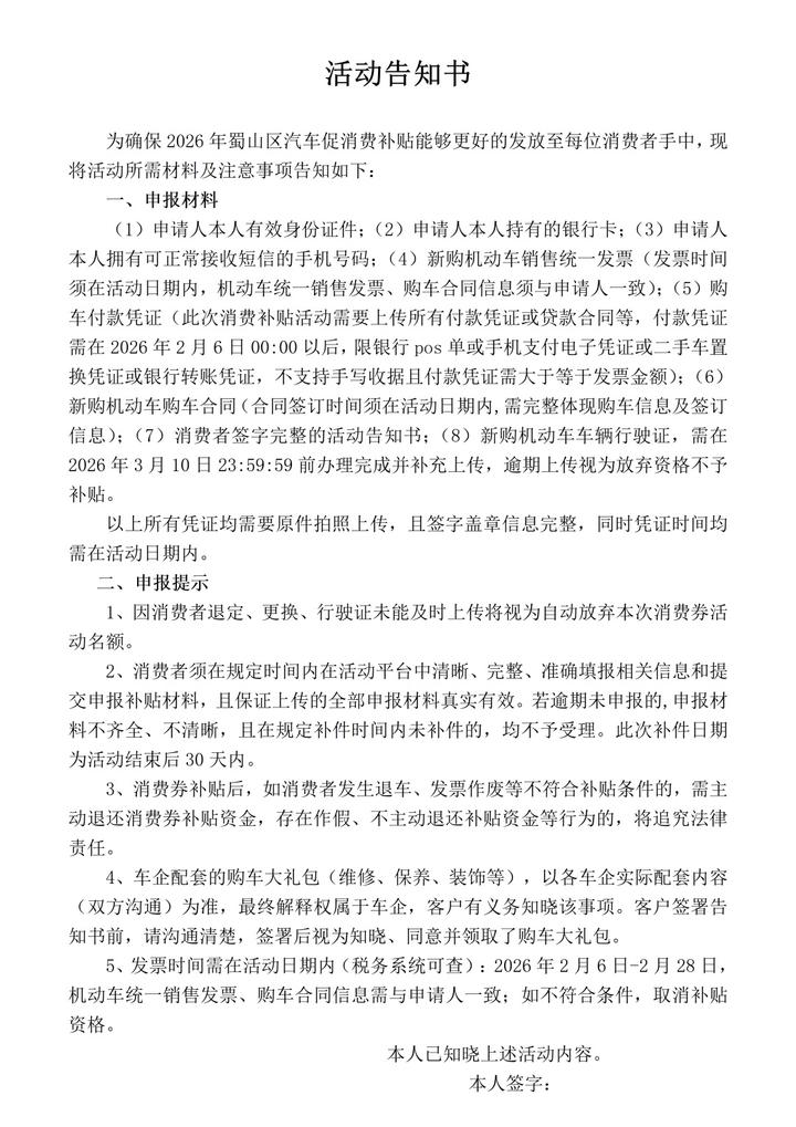
活动告知书


数码消费券
活动期间客户需到京东MALL(蜀山店)进行扫码领券,每位消费者限领1张,消费券领取后当天有效。(具体可进店咨询)
活动详情


百货消费券
活动详情

来源:肥东县、肥西县、瑶海区、庐阳区、蜀山区

往
总台春晚合肥分会场主舞台舞美“皖美之瞳”惊艳亮相!
期
合肥市12345(民声呼应)一周动态
推
总台马年春晚吉祥物,已在合肥上市!
荐
合肥市人社局致全市返乡朋友的一封信!
转发扩散,请点这里!









