近日
福建省文化和旅游厅公布了
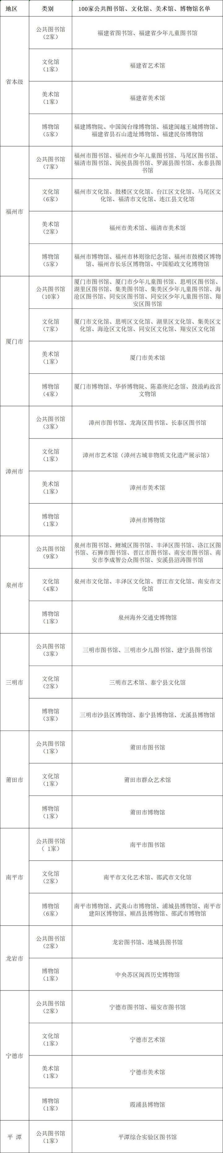
2026年纳入错时延时开放
为民办实事项目
100家公共图书馆、文化馆
美术馆、博物馆名单

具体名单如下↓
(点击放大查看)

来源:福建省文旅厅
编辑 林学晨
审核 詹婷婷
监制 范雄
进入98阅读更多内容
+订阅近日
福建省文化和旅游厅公布了
2026年纳入错时延时开放
为民办实事项目
100家公共图书馆、文化馆
美术馆、博物馆名单

具体名单如下↓
(点击放大查看)

来源:福建省文旅厅
编辑 林学晨
审核 詹婷婷
监制 范雄
美方证实:价值1亿美元的委内瑞拉黄金运抵美国
2026-03-10 01:30
法庭上的覃法官,调解室里的“自家人”!厦门这位“军嫂法官”有点忙
2026-03-10 01:30
福建柘荣发生震群活动 官方判定为小构造地震 后续影响有限
2026-03-10 00:45