为深入贯彻市委“四大战略”部署,助力“五中心五地”建设,成都启动市区两级国有企业负责人市场化选聘专项行动,聚焦服务大局、服务城市、服务产业、服务民生,积极响应“蓉漂人才荟”城市行招才引智系列活动。17户市属国有企业、23个区(市)县属国有企业共同参与。
本次选聘紧扣现代化产业体系和重点产业链建设,集中推出企业负责人岗位83个,其中市属35个、区(市)县48个,涵盖总经理、副总经理、总会计师等关键职位,年薪最高可达100万元。
选聘坚持公开、平等、竞争、择优原则,严格实行任期制和契约化管理,以“赛场选马”机制选贤任能,打造高素质专业化经营管理人才队伍。
此外,除本次发布的企业负责人岗位外,前期已推出285个管理和专业技术岗位,提供覆盖不同专业背景、从业经历及职业发展阶段的671名人才需求。
成都国资国企诚邀各界英才加盟,携手共筑事业发展平台,为城市高质量发展贡献智慧与力量。
市属国有企业
成都银行

(详情点击查看大图)
招聘公告详情:
https://www.bocd.com.cn/zyxxfb/rczp/zhaopingonggao/1231977756519174144.html
咨询电话:
028-86160911
成都农商银行

(详情点击查看大图)
招聘公告详情:
https://www.cdrcb.com/pin/zpdetail.htm?id=241
咨询电话:
028-85560197

(详情点击查看大图)
招聘公告详情:
https://www.cdrcb.com/pin/zpdetail.htm?id=240
咨询电话:
028-85560197
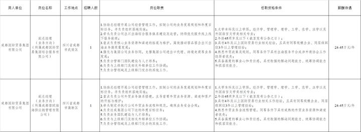
成都产投集团

(详情点击查看大图)
招聘公告详情:
https://www.cdcyjt.com/development1-view.thtml?t=298&cid=78268
咨询电话:
028-63304668(转547)
成都城投集团

(详情点击查看大图)
招聘公告详情:
http://www.cdci.cn/show-128-148-1.html
咨询电话:
028-68814875
成都传媒产业集团

(详情点击查看大图)
招聘公告详情:
https://zbcg.cmgchengdu.com/#/official/recruitment/detail?id=11
咨询电话:
028-80582008
成都交投集团

(详情点击查看大图)
招聘公告详情:
https://zhaopin.cdccic.com:6066/announcementDetail/2034495527442546689
咨询电话:
028-85540074
成都文旅集团

(详情点击查看大图)
招聘公告详情:
https://www.cdctg.com/#/recDetailInfo?recruitId=2034498365844611073
咨询电话:
028-81298956

(详情点击查看大图)
招聘公告详情:
https://www.cdctg.com/#/recDetailInfo?recruitId=2034497425297104897
咨询电话:
028-81298956
成都轨道集团

(详情点击查看大图)
招聘公告详情:
https://www.chengdurail.com/info/2482/121914.htm
咨询电话:
028-61639155
成都环境集团

(详情点击查看大图)
招聘公告详情:
https://www.cdenvironment.com/web/show/1164-86359.html
咨询电话:
028-85919596-5013

(详情点击查看大图)
招聘公告详情:
https://www.cdenvironment.com/web/show/1164-86378.html
咨询电话:
028-85919596-5013
成都兴城集团

(详情点击查看大图)
招聘公告详情:
https://www.cdxctz.com/giftedinfo.aspx?t=52&ContentId=232
咨询电话:
028-85335060
成都公交集团

(详情点击查看大图)
招聘公告详情:
https://cdgjbus.com/article?articleId=2029042664685441026&activeIndex=8&activeIndexSub=16&cardTypeCode
咨询电话:
028-85092660

(详情点击查看大图)
招聘公告详情:
https://cdgjbus.com/article?articleId=2034110848929107969&activeIndex=8&activeIndexSub=16&cardTypeCode
咨询电话:
028-85092660
成都交子金控集团

(详情点击查看大图)
招聘公告详情:
https://www.cdjzjk.com/information/show?articleId=2034466543185276928
咨询电话:
028-61886653
成都益民集团

(详情点击查看大图)
招聘公告详情:
https://www.ymtzjt.com/contents/21/8973.html
咨询电话:
028-61888857
锦泰保险公司

(详情点击查看大图)
招聘公告详情:
https://www.ejintai.com/posts/23144.html
咨询电话:
028-85988201

(详情点击查看大图)
招聘公告详情:
https://www.ejintai.com/posts/23145.html
咨询电话:
028-85219557
成都设计咨询集团

(详情点击查看大图)
招聘公告详情:
https://www.cddc2021.com/recruitinfo/579.html?step=1
咨询电话:
028-81260159
成都交易集团

(详情点击查看大图)
招聘公告详情:
https://www.cd-jyjt.com/jtweb/portal/#/talentRecruitmentDetails?artId=9838ec8df94a43bbb9fd9bfe5e6483b4
咨询电话:
028-62606018
成都国贸集团

(详情点击查看大图)
招聘公告详情:
https://www.cdgmjt.cn/jobinfo.thtml?t=1310&cid=78266
咨询电话:
028-62811169
区(市)县
四川天府新区

(详情点击查看大图)
招聘公告详情:
https://www.cdttjt.com/go-a35763.htm
咨询电话:
028-62038605

(详情点击查看大图)
招聘公告详情:
https://gwm.wciexpo.com/#/detail?id=12852&routerPath=/recruit&type=1
咨询电话:
028-63304668-542
成都东部新区

(详情点击查看大图)
招聘公告详情:
https://mp.weixin.qq.com/s/Y9Aek5CHw4OwhNk9m7nDVA
咨询电话:
028-68906868

(详情点击查看大图)
招聘公告详情:
https://exam.ciicscjob.com/?id=2034448746669932544
咨询电话:
028-81332968
成都高新区

(详情点击查看大图)
招聘公告详情:
https://www.cdbtgroup.com/recruitmentinfo/1087043603504562176.html
咨询电话:
028-61741063

(详情点击查看大图)
招聘公告详情:
http://www.cdhtgroup.com/zpgg/196253.jhtml
咨询电话:
028-81921888、028-85199943
锦江区

(详情点击查看大图)
招聘公告详情:
https://www.jjfzjt.com/show-24-23.html?sub=1
咨询电话:
028-65534666转86584
青羊区

(详情点击查看大图)
招聘公告详情:
https://www.qyfzjt.com/index.php?cid=73&tid=104
咨询电话:
028-67565987
金牛区

(详情点击查看大图)
招聘公告详情:
http://www.jinniu.gov.cn/gkml/cdjngxjscyyqglwyh/zkly/1484134244690165760.shtml
咨询电话:
028-87707001
武侯区

(详情点击查看大图)
招聘公告详情:
https://www.cdwh.gov.cn/wuhou/c180403/2026-03/19/content_caa1b5b716d64f49a5c2661ffe2cb086.shtml
咨询电话:
028-85369808
成华区

(详情点击查看大图)
招聘公告详情:
https://www.chenghua.gov.cn/chqrmzf/c180383/2026-03/19/content_8200d7767c62400db818ccbacfda8b6c.shtml
咨询电话:
028-81610025
龙泉驿区

(详情点击查看大图)
招聘公告详情:
http://info.cdjkfz.com/info/hire/detail?id=825019641200911335
咨询电话:
028-81177160
青白江区

(详情点击查看大图)
招聘公告详情:
http://www.qbj.gov.cn/qbjq/c137429/2026-03/19/content_26511bda9a5e4c028f41fc56c52942d1.shtml
咨询电话:
028-60302868
新都区

(详情点击查看大图)
招聘公告详情:
https://www.cdxtjt.com/jobinfo.aspx?t=36&contentid=104
咨询电话:
028-83038855
温江区

(详情点击查看大图)
招聘公告详情:
http://www.wjjrfw.com/gonggao-detail.html?id=30
咨询电话:
028-62346100
双流区

(详情点击查看大图)
招聘公告详情:
http://www.cdkgkc.com/job_detail/9.html
咨询电话:
028-85654695

(详情点击查看大图)
招聘公告详情:
https://www.cdacdg.com/culture-detail/793.html
咨询电话:
19938065095

(详情点击查看大图)
招聘公告详情:
https://www.cdaxc.com/prefec_show.aspx?id=1037&channel=pnews
咨询电话:
19136255092
郫都区

(详情点击查看大图)
招聘公告详情:
https://www.pidu.gov.cn/pidu/c180289/2026-03/19/content_bc87370131b74b519e582a130167b6ed.shtml
咨询电话:
028-69335888转66031

(详情点击查看大图)
招聘公告详情:
https://www.pidu.gov.cn/pidu/c180289/2026-03/19/content_3c43e3222c07457794fd3d3f43ba5418.shtml
咨询电话:
028-68749198
新津区

(详情点击查看大图)
招聘公告详情:
https://www.xinjin.gov.cn/xjxrmzf/c180294/2026-03/19/content_de30ac997858477f822b30af95af5803.shtml
咨询电话:
19381904893

(详情点击查看大图)
招聘公告详情:
https://www.xinjin.gov.cn/xjxrmzf/c180294/2026-03/19/content_ad2f0f8ec3f3434b9e9404df12f52094.shtml
咨询电话:
15528161763
简阳市

(详情点击查看大图)
招聘公告详情:
http://www.jysrc369.cn/page.aspx?id=1206&classid=97#10006-weixin-1-52626-6b3bffd01fdde4900130bc5a2751b6d1
咨询电话:
028-81321626
都江堰市

(详情点击查看大图)
招聘公告详情:
https://www.djy.gov.cn/dyjgb_rmzfwz/c181127/2026-03/19/content_bfcd2ea6c8a748bfb22e028b12393ff2.shtml
咨询电话:
028-87211933
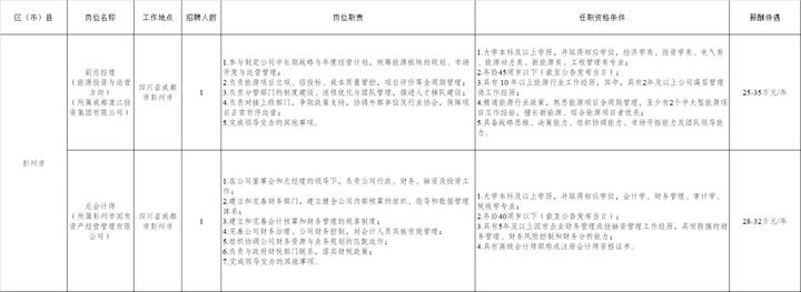
彭州市

(详情点击查看大图)
招聘公告详情:
https://www.pengzhou.gov.cn/pzs/c180272/2026-03/19/content_8f90079e623c407cab0063b55f4e1beb.shtml
咨询电话:
028-83888131
邛崃市

(详情点击查看大图)
招聘公告详情:
https://www.qionglai.gov.cn/qlsgzxxw/c151003/2026-03/18/content_349d951ccf724a1e9dcd115edb6050ea.shtml
咨询电话:
028-88740463

(详情点击查看大图)
招聘公告详情:
https://www.qionglai.gov.cn/qlsgzxxw/c180280/2026-03/19/content_8d998273505a444e893376d4db28bc33.shtml
咨询电话:
028-88801107
崇州市

(详情点击查看大图)
招聘公告详情:
https://www.chongzhou.gov.cn/chongzhou/c180387/2026-03/19/content_5594821848d84187a57de10dc134279d.shtml
咨询电话:
028-82215252
金堂县

(详情点击查看大图)
招聘公告详情:
https://www.jintang.gov.cn/jtxrmzf/c138137/2026-03/19/content_49d24d4ade3c4255bc3ce2e7725b990f.shtml
咨询电话:
028-84988160
大邑县

(详情点击查看大图)
招聘公告详情:
https://www.day.gov.cn/day/c180379/2026-03/19/content_30c09888836940f392753cbce9479c2c.shtml
咨询电话:
13438103713

(详情点击查看大图)
招聘公告详情:
https://www.day.gov.cn/day/c180379/2026-03/19/content_9b68139af3a64ce69294c43c0ac03bad.shtml
咨询电话:
18224483289
蒲江县

(详情点击查看大图)
招聘公告详情:
https://www.cdgdgroup.com/article.jobs?id=949⊂=1#article-cont
咨询电话:
028-88551111
(内容来源:成都日报公众号)
【未经授权,严禁转载!联系电话028-86968276】







