新黄河记者:刘瑾阳
串药、改方、平账,药店骗保“一条龙”。4月21日,据中国新闻网报道,湖南、河南等地30余家连锁药店存在串换药品、伪造处方、冒名代刷等骗保行为,养天和大药房、老百姓大药房、老百姓怀仁药房等知名品牌均牵涉其中。
医保卡被当作购物卡,化妆品、保健品、日用品被“偷梁换柱”成医保药品结算,涉事药店甚至用虚假平账掩盖漏洞。此次曝光并非个例,据记者不完全统计,2025年,养天和大药房30家门店、老百姓大药房全国有13家门店因医保违规被各地医保部门处罚,部分门店更是屡罚不改,顶风违规操作。
2025年8月,湖南省株洲市多家养天和大药房因违规使用医保基金被罚,其中就包括此次报道中涉及的株洲市养天和大药房(田心田红店),该药店未按要求采集上传追溯码信息,当地医保局要求追回违规医保基金并责令整改。但在记者调查中,该药店虽然因违规使用医保基金被罚款并整改,但至今仍存在串药骗保的违规行为。
在药店店员熟练的串药、改方、平账的违规行为背后,是店员的高提成驱动与加盟店监管薄弱的双重内因。医保监管新规《医疗保障基金使用监督管理条例实施细则》自2026年4月1日起施行,针对近年来医保监管中出现的诱导住院、倒卖药品等突出骗保问题作出具体界定。新规施行后,为打击欺诈骗保提供了更明确的法律依据。
医保卡成购物卡,涉事药店被罚后仍违规操作
洗面奶、防晒霜、零食等非医保商品,在店员熟练的操作下,摇身一变成为“气血康口服液”“阿胶黄芪口服液”等医保药品,顺利从医保卡中扣费。店员主动支招凑额度,让其他民营门诊部代刷,一边操作、一边教规避技巧,“串药”已成行业暗语。在报道中,记者对湖南、河南等地30多家连锁药店进行暗访,发现超过三分之一的药店存在违规套取医保基金行为。
从企业背景来看,在被曝光的多家知名连锁药店中,养天和及老百姓均为行业内规模较大的连锁药房。
据养天和官网信息,养天和大药房股份有限公司成立于2002年,是国内药店加盟一体化服务共享式平台企业的早期探索者。门店数超过4000家,连续多年位居中国药品零售行业前20强。
公开信息显示,养天和曾在2020年谋求上市,同年主动撤回IPO申请。
养天和旗下嘉应制药于2007年12月在深圳证券交易所挂牌上市,养天和系嘉应制药第二大股东,2024年以斥资3.55亿元收购其7%的股份。

养天和官方公众号今年3月发文称,在养天和旗下嘉应制药举办的2026年年会上,养天和大药房股份有限公司董事长、广东嘉应制药股份有限公司董事长李能强调:“执行力,是考核干部能力的唯一标准”。
老百姓大药房为头部上市药品零售企业,此外,报道中的老百姓怀仁药房为老百姓集团旗下连锁药房,公司前身可追溯至1996年创立的“怀仁大药房”,总部位于湖南省怀化市,2022年,老百姓大药房收购怀仁大药房。
2025年11月,国家医保局公布了多起定点医药机构相关人员医保支付资格管理制度典型案例,其中包括湖南省娄底市老百姓大药房串换医保药品、违规刷卡套取医保基金案例。
据披露,此前医保部门已全面部署开展相关自查自纠工作,涉事定点零售药店仍顶风作案。2025年6月,娄底市老百姓大药房6家药房因将保健品串换成医保药品进行结算,骗取医保基金支出,被解除医保服务协议,6家药店主要负责人每人记9分,暂停医保支付资格2个月。
养天和多家门店屡罚屡犯,半价促销临期品称“过期没关系”
2025年,养天和大药房旗下门店因医保违规被多地医保部门通报处罚,违规类型涵盖未按规定使用药品追溯码、药师挂证、超量开药、虚构互联网门诊病历及处方销售药品等,部分门店被罚后仍未整改。
在湖南省内,株洲市成为养天和大药房的违规“重灾区”。

2025年5月,株洲市芦淞区南华养天和大药房存在超量开药、重复用药、无依据用药问题,被追回违规资金175.14元。
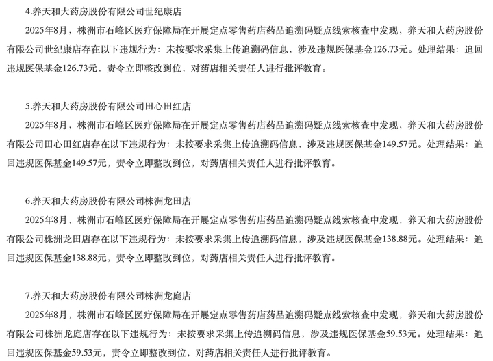
2025年8月,株洲市石峰区医保局通报5家养天和门店违规,均为未按要求采集上传药品追溯码,涉及违规医保基金合计4572.51元,涉事门店包括世纪康店、田心田红店、株洲龙田店、株洲龙庭店、阳熙养天和大药房,均被追回违规医保基金、责令整改并对责任人批评教育。
其中,田心田红店在此次记者暗访中仍顶风作案,半价促销临期补血颗粒,同时串换药品进行医保结算,此前处罚完全未起到警示作用。药店相关负责人被批评教育后,药店仍未整改,不仅仍在违规使用医保基金,甚至店员云淡风轻地售卖临期药品,声称“过期没关系。”
而在此次被罚一个月前,2025年7月,养天和世纪康店因未执行实名购药规定,未核验参保人身份,代购委托书事后补签且落款错误,代购管理不规范致药品重复结算,被暂停特殊门诊医保服务1个月并全市通报批评。
湖南省多地曾数次对养天和部分门店进行处罚。
2025年2月,湖南江华瑶族自治县3家养天和门店因无医保结算、药师缺失等问题,被直接解除医保定点协议。
2025年5月,因违规使用医保基金,湖南省岳阳市岳阳楼区养天和洛王大药房(普通合伙)被岳阳楼区医疗保障局要求退回违规基金291元,并处罚款291元。
2025年11月,长沙养天和龙谷分店因协助他人冒名购药、虚构互联网门诊病历及处方销售药品,被追回违规资金1145.2元,并解除门诊统筹服务协议。
省外处罚同样密集。2025年7月,海南万宁养天和广信店存在药师挂证,药店员工代药师签字,个别药品进销存存在溢库的情况,被两次暂停医保服务协议,累计3个月,店长被记3分。2025年11月,据海口市社会保险服务中心披露,经现场核查,发现100家定点零售药店在医保购药结算服务中,涉及未执行实名购药管理规定、未凭处方销售医保目录内处方药等问题,其中,养天和13家门店被中止医保协议30日、两家被暂停医保费用结算30日、1家限期7天整改。
从处罚结果来看,养天和被罚的多数门店前期仅被追回资金、批评教育或短期暂停服务,违规成本偏低,导致门店侥幸心理加剧,违规行为反复出现。
药店骗保为何屡禁不止?医保新规落地严厉打击欺诈骗保
为何在监管日益严格的背景下,骗保行为仍屡禁不止?
庞大的门店规模与加盟模式下的监管薄弱,在店员高提成的驱动下,成为骗保乱象屡禁不止的重要诱因。据中国新闻网报道,部分连锁药店虽张贴着“盗刷医保违法违规”的警示语,但对医保违规的处罚力度似乎还不如会员积分。
据记者不完全统计,老百姓大药房作为上市连锁企业,2025年有13家门店因医保违规被处罚,从国家医保局公布的湖南省娄底市6家老百姓大药房违规案例来看,部分门店在医保部门部署自查自纠后仍继续违规,最终被处以解除医保服务协议、对药店主要负责人暂停医保支付资格等从严处罚。
其他区域处罚同样严厉。2025年4月,武汉老百姓大药房南京路店因诱导、协助他人冒名购药,涉及违规费用37882.8元,被追回全部违规资金并解除医保服务协议。
2025年3月,天津老百姓大药房围堤道店存在账实不符、冒用药师工作站上传费用问题,负责人被约谈,责令限期整改,责任医师扣分处理。
2025年5月,山西介休鼎尚时代老百姓大药房因进销存账实不符,被责令退回违规资金及违约金353.6元。
与养天和类似,老百姓大药房的违规行为同样集中在串换药品、冒名购药、账实不符等方面。
这不仅是个别门店的管理问题,背后实则是整个行业的深层次矛盾。近年来,因政策监管趋严、消费疲软、竞争加剧,医药零售行业面临震荡调整和闭店出清,市场加速“洗牌”和重构。中康数据显示,截至2025年第三季度末,全国药店数量回落至68.6万家,自2024年第四季度以来已净减少约2万家。

与此同时,2025年中国实体药店全年零售规模微降,米内网数据显示,2025年中国实体药店零售规模(含药品与非药品)为6165亿元,同比略降0.57%。生存压力下,部分药店选择铤而走险。加盟门店监管缺位、店员为高提成主动配合违规,是乱象频发的核心原因。
2026年4月1日,医保监管新规《医疗保障基金使用监督管理条例实施细则》施行,相较于2021年发布的《医疗保障基金使用监督管理条例》,细则更明确地圈出了多类骗保行为。国家医保局基金监管司司长顾荣表示,医疗机构如果明知他人以骗保为目的冒名就医,仍协助开药,属于协助骗保行为。顾荣指出,《实施细则》将医保基金监管工作中面临的突出、典型问题予以进一步细化,为严厉打击欺诈骗保提供了更加有力的法律武器。
剪辑:张成霖 编辑:杨子梦 校对:杨荷放








