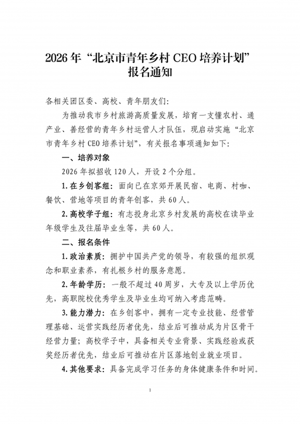
不想困在格子间里定义人生?不想只把理想停在朋友圈?
北京京郊广阔的土地,正等待年轻的梦想家来“运营”。
今天,“北京青年乡村CEO培养计划”在2025年北京文旅重点项目投融资对接会上正式发布!

这一次,你的办公室是整片山谷,你的KPI是一个村庄的活力,虚位以待的,不止是一个头衔,更是一次从参与者到主理人、从旁观者到创造者的人生转换。
我们想找的
是两种“野生青年”
2026年,我们计划集结120名青年力量,不论是“实战派”还是“潜力股”,都能在这里找到适配赛道。

1.在乡创客。已在京郊扎根的青年创业者,或是正在经营一家民宿、咖啡馆或露营地,或是正用短视频把山货卖向全国,你们是激发乡村活力的“现有火种”。
2.高校学子。有志于投身北京乡村发展的高校应届毕业生及往届青年才俊,致力把专业知识转化为乡村发展的实效,你们是注入乡村未来的“新鲜血液”。
这一年,你会经历什么?
我们计划拿出一年时间,采用“理论赋能+实践淬炼+导师引领+长效护航”四位一体系统化培养模式,让你从“新手”变成“专家”。
第一阶段:基础赋能(1-4个月)。告别枯燥理论!我们聊:怎么用短视频把樱桃沟“捧红”?村里的闲置老房怎么变成网红民宿?政策里有哪些“真金白银”?邀请政策导师、高校教授、实战大咖帮你吃透政策、摸清市场。
第二阶段:实训提升(5-8个月)。走进门头沟的民宿聚落、怀柔的艺术乡村,直飞浙江看“天花板级”的美丽乡村,在真实场景中精准对接资源、确定创业空间,现场认领你的“未来战场”。
第三阶段:综合实战(9-12个月)。“在乡创客”聚焦现有项目提质扩容,“高校学子”全力推动创业项目落地,过程中,导师团、投资人、渠道方全程“助跑”,不定期通过项目路演、方案答辩优化运营方案。

我们的诚意
藏在"看得见摸得着"的支持里
很多朋友会问:“参加这个计划,有保障吗?能成长吗?”我们在这里郑重承诺:“你来,我们就全力托举!”
1.师资力量雄厚:组建“政策导师+高校导师+实践导师” 三维导师天团:行业部门提供政策解读与方向指引;知名高校专家为你的项目和课题把关;京内外行业大咖提供实战指导与项目问诊。
2.政策匹配精准:为合格学员颁发 “北京市青年乡村 CEO”结业证书,纳入首都乡村振兴人才库,享受人才、金融、创业等集成优惠政策;所在区提供配套支持,并赋予充分经营自主权,让政策红利精准落地、直达个人。
3.平台支撑有力:整合全市农业产业园、休闲旅游示范村等优质资源,建立3个市级主训基地、不少于20个实践基地,并在京外建立合作研学基地,长期提供资源链接、市场推广等跟踪服务。
4.项目落地高效:搭建京郊优质文旅项目对接机制,在乡创客能借助资源支持扩大经营规模,高校学子可通过实地走访锁定创业空间,过程中组织项目路演答辩,助力优质创意快速转化为实体项目。
报名须知
让我们即刻行动,奔赴热爱
我们需要这样的你:
心中有火,眼里有光,愿意在乡村扎根;
年龄≤40岁,大专及以上学历优先,能力突出者不限;
有一定专业背景或实践经验;
具备完成学习任务的身体健康条件和时间。
划重点——这些关键节点要记牢:
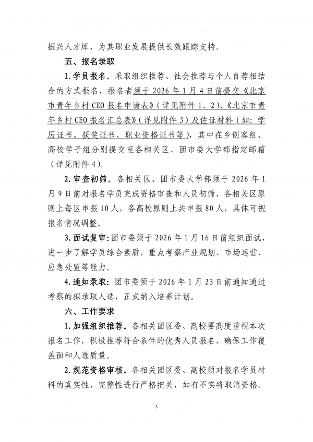
即日起至2026年1月4日:备好申请表、学历证明、获奖证书等发到指定邮箱报名(报名通知及申请表、指定渠道详细点击文末左下角“阅读原文”提取码:dmxb);
2026年1月9日前:我们会认真审核每一份申请,筛出有诚意、有潜力的合作伙伴;
2026年1月16日前:面试交流,面对面聊聊你的产业想法、运营思路;
2026年1月23日前:录取者将收到正式通知,成为“北京市青年乡村CEO”的储备力量。

在此,热切期盼每一位怀揣田园梦想、拥有创业激情的在京青年,加入“北京市青年乡村CEO”培养计划!
乡村的星辰大海,不在远方,就在北京六环外。
这里没有标准答案,只有等待被重新定义的土地、老房、果园和山谷。
你的一个想法,可能让一个村庄看到未来。
这一次,你不仅是建设者,更是共创者!
报名通知及相关附件:
















