39岁的车间工杨某骑电动车被一辆醉驾车撞击身亡。事发前,这名醉驾司机不配合交警查酒驾并逃逸。警车在后方追,醉驾车一路超速行驶,驶入美食街。在一个十字路口,与一辆左转的出租车相撞。两车撞击后,醉驾车又撞到杨某车上。家属认为,交通事故责任书上仅认定醉驾车与出租车同责,而未追究警车的责任。正是警车的“追缉”,导致醉驾车超速行驶。
醉驾司机路遇交警不设卡查酒驾
逃逸检查后警车在后方追随
2025年9月13日凌晨1时许,吉林省通榆县。段某驾驶一辆黑色轿车行驶在县城的新发街上,等红绿灯时,遇到交警查酒驾。
杨某的妻弟在警局看到了现场监控。他向华商报大风新闻记者描述当时的场景:
“交警的车和段某的车都在路口等红绿灯,警车停在段某车左边的车道上,段某所在的车道前方还停着一辆出租车。一名交警从警车下来,拿着酒精检测仪,越过出租车,走向段某的车旁,让他吹气。段某不配合,正巧红灯转绿,就驾车越实线驶入右侧的直行道,离开现场。警车紧跟着在后方追。”
据杨某妻弟提供的沿途监控及事后交警出具的《道路交通事故认定书》,大致能还原之后的情况:
警车在后方跟着,段某开车在新发街行驶一段距离后右转进入东西向的通榆县美食街。
1时45分49秒,段某的黑车出现在美食街西口。约1时45分53秒,警车出现在同一位置,车顶的警灯未闪烁。
随后,段某的车行驶至美食街东段与南北向的通榆县开发区幼儿园西侧道路交叉的十字路口,向东直行时,与一辆由东向南转弯的出租车相撞。
相撞时间在1时46分28秒。

两车相撞后,段某的车又与路边杨某骑着的电动车相撞。
1时46分33秒,警车出现在事发的十字路口。

现场,出租车司机和乘客受伤,电动车车主杨某被送往医院,抢救无效死亡。
9月16日,段某的血检结果出来,经检测乙醇浓度为138.65mg/100mL,已达到醉驾标准。

经司法鉴定,段某在事故中首次采取制动措施前的车速为103km/h,出租车首次采取制动措施前的车速为20km/h。

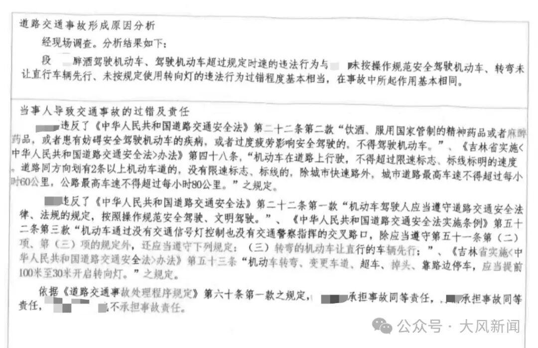
2025年10月16日,大安市公安局交通管理大队出具《道路交通事故认定书》,认定段某醉酒驾驶机动车、驾驶机动车超过规定时速的违法行为,与出租车司机未按操作规范安全驾驶机动车、转弯未让直行车辆先行、未按规定使用转向灯的违法行为过错程度基本相当,在事故中所起作用基本相同,承担同等责任。杨某无责任。

华商报大风新闻记者了解到,受害者杨某出生于1986年,与妻子育有一名14岁的儿子。他的意外离世,给家庭带来沉重打击。
经通榆县法院判决,段某、出租车司机以及双方所属保险公司,对半承担杨某的医疗费、死亡赔偿金、丧葬费、精神损害抚慰金及被扶养人的生活费,共计赔偿94万余元。
杨某妻子认为赔偿款项中未包含老人的赡养费,提起上诉。
家属质疑事故责任判定:
认为未追究当晚交警的责任
除民事赔偿争议外,杨某家属认为,事发时交警的执法行为存在问题,交警也应对杨某的死亡承担相应责任。
“首先,交警在红绿灯路口未设卡随意拦车检测酒驾。其次,警车在追逃逸车辆时,全程不开启警灯、不喊话不鸣笛。监控中,两车的速度看起来相当,都在美食街上超速行驶。而交警出具的事故认定书中,却不追究交警责任,不顾及美食街在学校区域,将美食街的限速按60km/h认定。”杨某妻弟说。
他指出,事故地点所处的通榆县美食街为双向4车道、无限速标志。大安交警出具的《道路交通事故认定书》上,提到醉驾司机段某违反了“机动车在道路上行驶,不得超过限速标志……道路同方向划有2条以上机动车道的,没有限速标志、标线的,除城市快速路外,城市道路最高车速不得超过每小时60公里……”

他并不认可交警对美食街限速60km/h的认定,认为这是交警在减轻醉驾车和警车的责任。

杨某妻弟向记者列出依据,事故所在的十字,南北向的通榆县开发区幼儿园西侧道路限速30km/h。而美食街也在该幼儿园附近,且街上还有另一家幼儿园,同样是在学校区域,为何限速认定是60km/h?另外,在美食街附近,同样是双向4车道的其他路,限速均是40km/h。
公安督察:
警车是“尾随”不是“追缉”
不开警灯是怕逃逸车辆警觉
杨某的代理律师认为,此次事故中,交警实施的行为违反《交通警察道路执勤执法工作规范》第七十三条相关规定:
“除机动车驾驶人驾车逃跑后可能对公共安全和他人生命安全有严重威胁以外,交通警察不得驾驶机动车追缉,可采取通知前方执勤交通警察堵截,或者记下车号,事后追究法律责任等方法进行处理。”
杨某家属向多处投诉,通榆县公安局负责督察的张姓警官曾回复,涉事警车的行为并非是“追缉”,而是“尾随”。
据杨某妻弟提供的他与张警官的通话录音,张警官表示,他们做了工作,调查了相关人员,调取了沿途的监控等,只能说警车有跟随、尾随的行为,并非是追缉。警车跟踪过程中,将警灯关了,就是怕逃逸车辆察觉。追缉和跟随有差别,追缉是为了逮到人,而跟随是为了控制事态,怕出现什么问题而观察情况。
张警官表示,作为交警,在当时的情况下,没法不跟着,不尾随。至于家属质疑的警车超速行驶,他需要向领导汇报核查。
杨某妻弟还提到,涉事交警不设卡查酒驾。张警官称“这些东西是临检也好,当时那是路口也好……”其向杨某妻弟称,交警的行为是依据《交通警察和警务辅助人员安全防护规定》第十八条第(六)款。
记者查询,该条款中提及“除机动车驾驶人驾车逃跑后可能对公共安全和他人生命安全有严重威胁以外,不得驾车追缉。对涉嫌酒驾、毒驾、醉驾以及其他严重违法犯罪嫌疑车辆,具备警力、装备优势时,可以驾车尾随,同时报告指挥中心,及时调派警力、装备实施拦截。”
醉驾司机:
当时知道警车在撵我
杨某妻弟质疑,当时段某未吹气便驾车逃逸,其行为够不着“涉嫌”酒驾,在当时的情况下,只能说“怀疑”喝了酒。
记者多次拨打杨某妻弟与张警官联系的座机号,但均未打通。
杨某妻弟还提供了一段他与醉驾司机段某的对话录音,证明段某是知道警车在后方追着他的。
段某说:“我看交警过来了在查酒驾,我当时喝酒了,我害怕,我就跑,他(警车)撵我来的,完了之后,撞人的事我都不知道,后来我拘进来我才知道。”
杨某妻弟向记者提供了通榆县公安局、大安市公安局两名交警队长的电话。为追究警车的责任,他与两人进行过沟通。
4月9日,记者分别拨通两名队长的电话。通榆县公安局的李队称,据他了解死者家属已走司法程序。其他的,他不了解,很多细节的事也没法向记者透露。
大安市公安局的张队表示,记者可以通过局里了解此事,他个人没法透露。
4月10日下午,记者多次拨打通榆县公安局电话,均无人接听。
记者就此事联系大安市公安局。4月9日,工作人员让记者提供民警的电话,她与民警先联系。记者随后回拨,该工作人员表示民警电话无人接听。4月10日,记者再次询问进展,接电人员称前一日是同事值班,记者的问询内容超出她能力范围,她也不清楚局里负责对接媒体部门的电话。11日,记者又一次致电核实,接电人员让记者直接联系当事民警了解情况。
交警维持原事故认定书结论
家属将县公安局起诉至法院
杨某家属曾对大安市公安局交通管理大队出具的《道路交通事故认定书》表示不服。经白城市公安局交通管理支队复核后,认定原事故认定书事实清楚、责任认定准确,予以维持。
2025年11月,杨某家属委托律师向通榆县法院提交《行政起诉状》,起诉通榆县公安局,但杨某妻弟无奈说,法院一直未明确告知能否立案。
4月10日,记者联系通榆县法院,工作人员称:“这个案件,具体内容我们不方便透露,现在我们院内部已经有结论了,这个也不方便向你们透露。”
记者询问家属有权了解吗,对方最后表示,已于当日通知家属缴费。
4月13日,杨某妻弟告诉记者,他们的代理律师已与法院确认,现已立案。
针对此事中的争议,记者咨询多位律师,作出分析:
1. 将警车的行为定义为“尾随”缺乏依据,且查处酒驾的初始执法程序违法
北京市盈科(西安)律师事务所王毅介绍,“追缉”属于强制性执法手段,通常伴随着警灯警报、加速行驶、意图逼停等主动拦截行为,法律对其限制更为严格;
“尾随”属于观察性执法手段,不主动拦截、不制造紧追状态,主要目的在于保持对嫌疑车辆的监控,同时报告指挥中心调派前方警力拦截。
“尾随”是隐蔽监视,而本案中警车高速追赶、直接影响交通,督察将之定性为“尾随” 缺乏依据。因为从初始阶段的两车并排等灯到事故发生,过程中全程连续,具有强制性、追击性。
根据《交通警察道路执勤执法工作规范》及相关规定,警车行为存在多处违法违规。查处酒驾的初始执法程序违法。第一,未按规定设卡,在主干道红绿灯口临时检查时,未设置警示标志、分流设施、安全防护设备;第二,夜间/凌晨执法未规范防护,凌晨属于低能见度条件,未按规定使用警示灯、反光标志、主动发光装备。警车行为速度与方式不当。在人员密集的商业街高速追逐,高度危险,明显违背“公共安全优先于执法”的原则。
此外,《交通事故责任认定书》中未看到事故认定书对警车执法与事故的因果关系的审查。
2.将出租车和醉驾车辆划分为“同责”,对出租车判定责任过重
北京市盈科(西安)律师事务所田宏伟律师分析认为:
此案中,第一,《道路交通事故认定书》上事实认定不清,未将当晚交警列入事故的当事方。
第二,责任划分有问题,对出租车的责任认定过重。出租车的行为与事故的发生无直接因果关系,而是醉驾车辆超速、醉驾的行为直接导致了事故发生。出租车应是一般交通违法行为。
第三,警车的行为到底是家属说的“追缉”还是公安督察说的“尾随”,需要根据当晚的场景进行判定。根据沿路的监控视频、警车驾驶员的心理状态、醉驾司机当时的心理状态等进行判定。
另一位不愿具名的律师分析,根据法律规定,醉酒的人应负法律责任,驾驶员饮酒后驾车,面对警察检查没有配合检查,而是驾车逃离,目的是逃避法律打击。事故中,醉驾司机应负主要责任,出租车司机的行为在事故中加重了危害后果,应付次要责任。
应对段某以涉嫌交通肇事罪(危险驾驶罪吸收)立案侦查。经济赔偿由段某跟出租车司机两人及车辆所投保的保险公司按份赔付。
杨某妻弟告诉记者,他们在维权过程中,也反复质疑交警在事故认定中加重了出租车的责任。按照认定,出租车与醉驾车责任相当。
“醉驾车不承担主责,就无法被追究刑事责任;而减轻醉驾车的责任,也等同于减轻了当时追着醉驾车的警车的责任。我们只希望,当地法院能重新调查真相,还我们一个公正。”
编辑:郑楚翘







