新黄河记者:张博

1月19日晚,水井坊(600779.SH)发布2025年度业绩预告。公告显示,公司在2025年面临较大业绩压力,净利润与营业收入均出现大幅下滑。
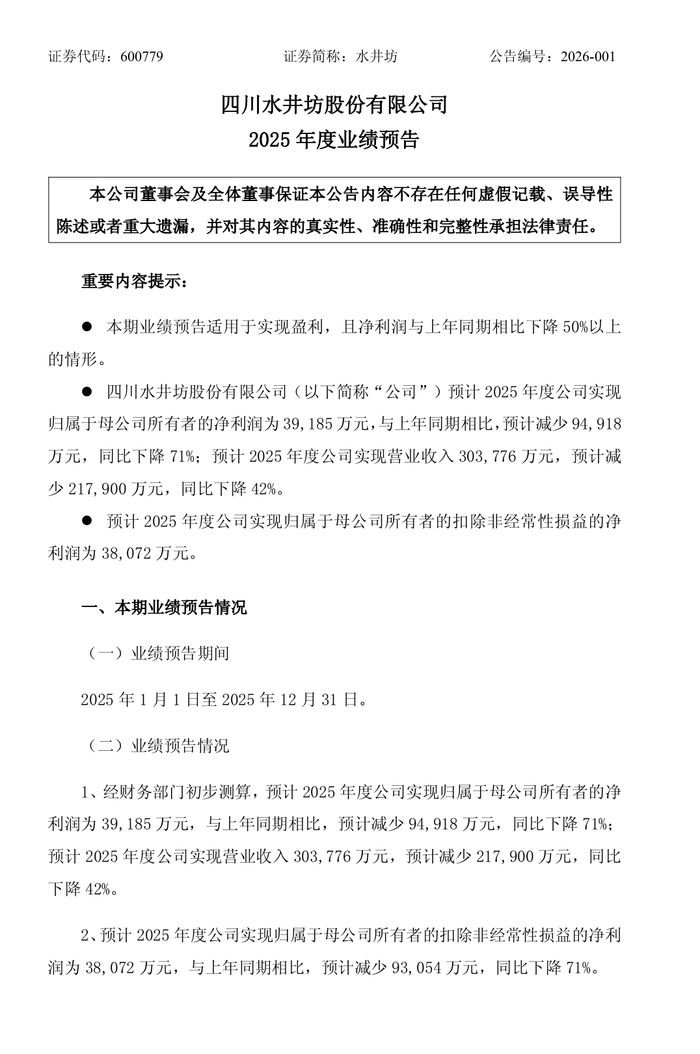
根据业绩预告,水井坊预计2025年度实现归属于母公司所有者的净利润为3.92亿元,与上年同期相比减少9.49亿元,同比下降71%;预计实现营业收入30.38亿元,减少21.79亿元,同比下降42%。经估算,2025年第四季度单季公司实现营收约6.9亿元,同比减少51.71%;实现归母净利润约0.66亿元,同比减少69.44%。
水井坊将业绩变动的主要原因归结为行业周期与公司主动调整的叠加。2025年,白酒行业在宏观经济周期、产业调整周期与政策调整的多重影响下进入深度调整阶段,传统商务宴请等消费场景恢复较缓,行业库存整体处于高位,市场竞争愈发激烈。
面对这一形势,水井坊指出,要坚持稳中求进的经营方针,围绕“平衡基础、深化调整、夯实发展”三个方向开展主动管理。在渠道方面,公司以维护渠道健康为优先目标,适度控制发货节奏、优化库存结构、确保渠道资金安全,旨在为未来恢复增长夯实基础,避免风险积累。同时,公司通过实施停货、优化买赠政策、加强市场秩序管理等措施,提升了渠道信心与价格体系稳定性,虽然短期内销售收入与发货量减少,但渠道库存质量和分销结构得到改善。此外,公司还保持了对品牌建设、终端拓展、产品创新与组织能力的持续投入,优化费用使用效率,为行业周期调整结束后提升竞争力创造条件。
值得注意的是,水井坊自2025年第二季度开始,已连续三个季度营收、净利“双降”,这是近年来的首次。不过,公司认为现阶段的结构优化与渠道维护符合行业回归价值的逻辑,有助于为未来稳健发展奠定更坚实的基础。
值得一提的是,去年12月份有消息传出剑南春收购水井坊,不过水井坊于12月26日进行了辟谣。
有业内人士分析,白酒行业目前正处于深度调整期,短期内市场压力仍将持续。水井坊通过主动调整,虽然在2025年业绩上有所牺牲,但从长期来看,有利于其在行业复苏时抢占市场份额。
二级市场上,水井坊自年初以来,股价呈现出一定的上涨态势,年初至今涨幅为4.19%。1月20日,水井坊低开高走,开盘价39.7元,午间收盘时每股为40.39元,成交额为1.83亿,总市值196.90亿元。
编辑:柏凌君 校对:杨荷放








