新黄河记者:张博

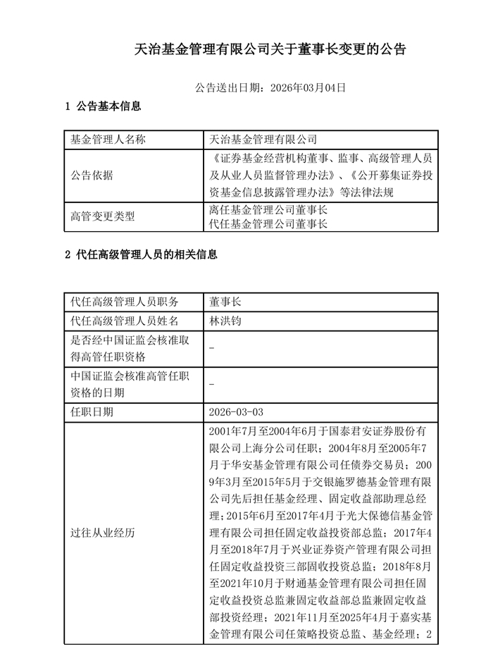
3月4日,天治基金在官网发布了一份高级管理人员变更公告。公告称,原董事长柴晓秀因个人原因离任,由总经理林洪钧代任董事长一职,后续将进行备案手续。

记者梳理发现,柴晓秀任职时间尚不满一年,其2025年3月27日接任,至今年3月3日主动离任。也就是说,最近一年时间,天治基金已历经三任董事长,如此频繁的帅印更迭很不正常。
不只如此,近年来天治基金其他高管岗位同样变动频繁。例如在2023年2月,副总经理闫译文转任公司督察长;6月份,时任总经理、首席信息官、财务负责人徐克磊因个人原因突然离任;同年12月,时任副总经理许家涵升任总经理,不过仅任职一年多,便于2025年4月因个人原因离任,总经理职务由新任董事长柴晓秀代为履行,半年后,此次升任董事长的林洪钧接棒。
公告内个人履历显示,林洪钧拥有多年金融行业从业经验,先后在国泰君安证券、华安基金、交银施罗德基金、光大保德信基金、兴业证券资管、财通基金、嘉实基金担任投研及管理职务,自2025年6月加入天治基金后任副总经理,并于2025年10月31日起升任总经理。
单看林洪钧在天治基金的任职情况,其半年内连跳三级,实现了从副总经理、总经理,再到董事长的职位升迁,可谓十分亮眼。不过在部分业内人士看来,这恰恰从侧面折射出天治基金内部无人可用的窘境。
整体业绩方面,天治基金如今危机重重。以公司量化赛道的核心产品天治量化核心精选混合A为例,截至2026年3月初,该基金单位净值仅0.4804元,成立以来累计收益率为-43.75%,在全市场量化基金中排名靠后,堪称行业反面教材。2025年4月,原量化负责人许家涵离任,由金融工程部总监李申接棒,但换人并未带来换效,产品依旧在低位徘徊。
业绩崩塌直接引发规模“失血”,天治量化核心精选混合的资产净值已从发行期的数亿元,一路缩水至2025年末仅97.33万元,A、C两类合计不足500万元,远低于5000万元的清盘警戒线,沦为“迷你基金”。
从公司整体财务与规模盘面看,天治基金的经营压力已全面暴露。Wind数据显示,截至2025年末,天治基金公募管理总规模仅85.06亿元,非货规模80.07亿元,行业排名跌至131位,在公募行业马太效应加剧的背景下,规模优势持续丧失。2025年四季度,公司旗下全部16只公募基金合计净利润0.66亿元,与同期国投瑞银单季度72.82亿元、长信基金11.50亿元的盈利水平相比差距悬殊,盈利能力处于行业尾部。
如此背景下,迫使管理层不得不以“换帅”寻求改变。但高层频繁更迭,也会带来战略方向摇摆,公司策略不能长久推进等,进一步加剧了经营的不确定性,天治基金陷入负面循环。
对于如今的天治基金新的管理团队而言,当前面临的不是发展问题,而是生存问题。规模不足百亿、产品溃败、盈利水平行业垫底,天治基金已站在行业出清的边缘。短期来看,新管理层需要稳住迷你基金风险,止住财务亏损;中长期则必须重构量化策略、重塑产品口碑,否则规模持续萎缩、收入持续下滑、产品触发清盘的恶性循环难以打破。

编辑:柏凌君 校对:杨荷放








