新黄河记者:张博

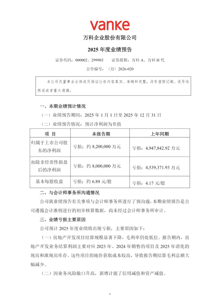
近日,万科企业股份有限公司披露2025年度业绩预告,预计全年归属于上市公司股东净亏损约820亿元,扣非净亏损约800亿元,基本每股收益亏损6.89元。

值得一提的是,如此亏损规模已经超越海航控股2020年亏损640亿元的纪录,成为A股市场上有史以来年度最大亏损。
结合2025年前三季度数据,前三季度分别亏损62.46亿元、57.01亿元、160.69亿元,合计280.16亿元。而全年亏损820亿元,也就是说四季度单季亏损约540亿元,成为全年亏损的“罪魁祸首”。
万科在公告中表示,亏损由多方面原因造成。一是开发项目结算规模下降,毛利率仍处于低位。具体而言,在2019年至2021年拿地成本最高的时期,万科大举拿地,而近两年是项目结算压缩了利润空间。数据显示,其从2019年起连续三年拿地规模突破千亿元,在整个行业中位列前三。
二是应收款坏账和核心资产缩水规模扩大,造成账面亏损;三是此前重点布局的商业、长租公寓、物流仓储等经营性业务,整体还在亏损,同时部分财务投资也出现亏损;最后是为回笼资金,万科折价出售了部分资产。
近期,万科在化债方面取得多项进展。多份公告显示,继初期债务展期方案未获通过后,万科调整了方案,通过设置40%首付本金等增信条款,截至1月27日,“21万科02”“22万科MTN004”“22万科MTN005”三笔债券展期方案均获持有人表决通过,合计本金规模约68亿元。
根据展期约定,公司需在1月底前支付约28.71亿元首期兑付款。大股东深圳地铁集团再次慷慨出手,1月27日晚间公告称授予万科不超过23.6亿元借款,专项用于公开市场债券本息偿付。据统计,截至目前,万科通过质押股权和优质资产,已向深铁集团借款超过300亿元。
长期来看,万科依然承受着极大的债务压力。数据显示,截至2025年三季度末,公司短期借款及一年内到期非流动负债合计1514亿元,但现金及现金等价物仅603.88亿元,资金缺口超900亿元。
万科在业绩预告中表示,2026年将全力以赴推进经营改善,通过战略聚焦、规范运作和科技赋能等措施,推动业务布局优化和结构调整,提升多场景的开发和经营能力,上下凝心聚力,有序化解风险,摆脱困境,推动公司早日走出低谷。

编辑:孙菲菲 校对:杨荷放






