新黄河记者:孙锋
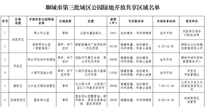
4月24日,新黄河记者从聊城市城市管理局了解到,为深入践行以人民为中心的发展思想,不断满足市民亲近自然、休闲游憩、运动健身的美好生活需求,进一步拓展城市绿色生态空间,聊城市城市管理局公布《聊城市第三批城区公园绿地开放共享区域名单》。

据悉,此次公园绿地开放共享,是聊城市城市管理局在全面总结前两批开放共享经验的基础上,牵头各县(市、区)、市属开发区园林绿化主管部门,深入摸排梳理城区各类公园绿地资源,精心筛选确定区域后推出的举措。开放共享区域主要为可供市民游憩活动的草坪区、林下空间、滨水空间等,共计24处,面积约24.5万平方米,进一步丰富市民就近享绿、亲绿的休闲场景。



编辑:刘雨 校对:汤琪








