近日,香港新一届立法会议员个人利益申报出炉,90名议员的申报表已上载到立法会网页。
霍启刚申报持有35个物业
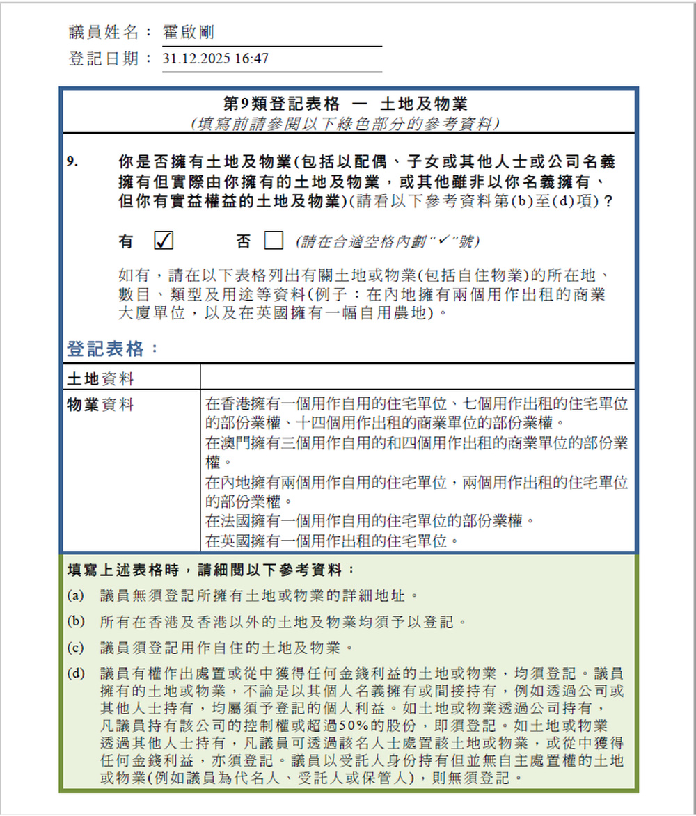
根据财产申报细节显示,不少议员在内地和海外都持有物业,其中连任立法会议员的霍启刚申报持有35个物业为议员中最多,当中7个自用,其余28个出租;相关物业遍布香港、澳门、内地,以及英国、法国等城市。其中香港物业有22个、内地4个、澳门7个(含4个商业单位)。

霍启刚财产申报表 立法会网页截图
翻查霍启刚上届提交的申报表,他于2022年提到在香港、内地,以及法国和英国拥有物业,但未提及数量。霍启刚在2025年7月申报在港岛有4个物业,九龙有10个。
霍启刚主动公开名下物业,让不少内地网友直呼“太坦诚了”“豪门里的清流”,亦有网友笑言霍启刚是“全球包租公”。
霍家最具代表性的豪宅,早已被多次曝光。霍启刚一家五口目前居住的浅水湾豪宅,市值高达1.6亿港币,作为家族重要资产,仅由大房长孙霍启刚继承。

港媒报道截图
霍启刚此次申报的35项物业均为个人直接持有,未包含家族信托资产,仅这部分公开资产已价值不菲。
值得一提的是,公示的多项房产为霍启刚与郭晶晶婚后共同持有,这种毫无保留的财产公示,被外界解读为对婚姻的绝对坦诚,也向公众传递了公职人员的透明态度,完美契合“香港立法会议员须在当选后14天内申报个人利益”的议事规则要求。

有分析指出,霍启刚的资产布局暗含家族战略。内地物业集中在大湾区,如珠海的自住房、东莞的出租住宅和中山的家族项目,呼应了霍英东集团早年对南沙的投入。而海外资产选择法国自住与英国出租组合,则体现稳健保值思路。
不少议员拥有内地物业
25名议员在内地拥有物业,同时,12名议员的物业还遍布全球多地。
以科技创新界议员邱达根为例,他在上海、佛山、香港港岛和新界,以及英国和日本等城市均拥有物业。民建联的陈仲尼不仅在香港拥有住宅、商用单位和工业大厦,还在加拿大、英国和越南购置了住宅物业。
选举委员会界别方面,议员谢伟俊也拥有16处物业;李浩然申报的土地及物业最多,他列出在内地拥有一块出租土地、5个出租住宅物业,以及在香港拥有1个自住住宅物业。另外,梁子颖就报称有一个九龙区的出租住宅物业,和3个新界区的出租私家车车位,而何敬康则拥有一块没有用途的新界农地。
新任议员方面,暂时有12人申报有物业,当中选委会界黄锦良在内地有物业,选委会界洪锦铉有工业物业出租及有自住物业,其余10人在香港有住宅物业。
此外,立法会主席李慧琼申报拥有2个物业,在九龙城区拥有2个住宅物业,一个自住,一个出租。
多名议员持有公司股份
不少议员都有填写为受薪董事或受薪雇佣的职位,法律界陈晓峰申报是5间公司的非执董。在公司持股方面,选委会界别的吴杰庄报称持有最多公司的股份,涉及共37间公司或团体,同样是选委会界别的林琳及医疗卫生界林哲玄就分别持有8间及7间公司的股份。
在持有公司数量方面,多名议员均有所涉猎。其中,乡议局功能组别议员刘业强以持有105间公司的股份实益权益脱颖而出,紧随其后的是持有44间公司股份实益权益的吴杰庄,以及拥有41间公司的黄英豪。
在选举捐赠方面,有31人报称有接收选举捐赠,当中包括获所属政党捐赠,但全部人均没有填写获捐赠的金额,而金融界陈振英及选委会界别的简慧敏获中国银行(香港)的选举捐赠;劳工界林伟江报称获工会的发展基金捐赠。
财产申报制度折射香港的透明度规则。根据立法会《议事规则》第八十三条,议员要在每届任期举行首次会议当日前向立法会秘书提供个人利益申报。立法会主席李慧琼表示,相信议员会认真、按照要求尽快申报一切需要申报的事,会向秘书处了解议员提交情况。
来源:第一财经、香港商报、香港立法会、都市现场
编辑:周全







