封面新闻记者 宋潇
3月31日,有网友发布视频称,成都市金堂县转龙镇大桥村一处养猪场,场内猪粪污水既无过滤沉淀设施,也未做无害化处理,直接排入简易水池。恶臭四处弥漫,严重污染周边环境。

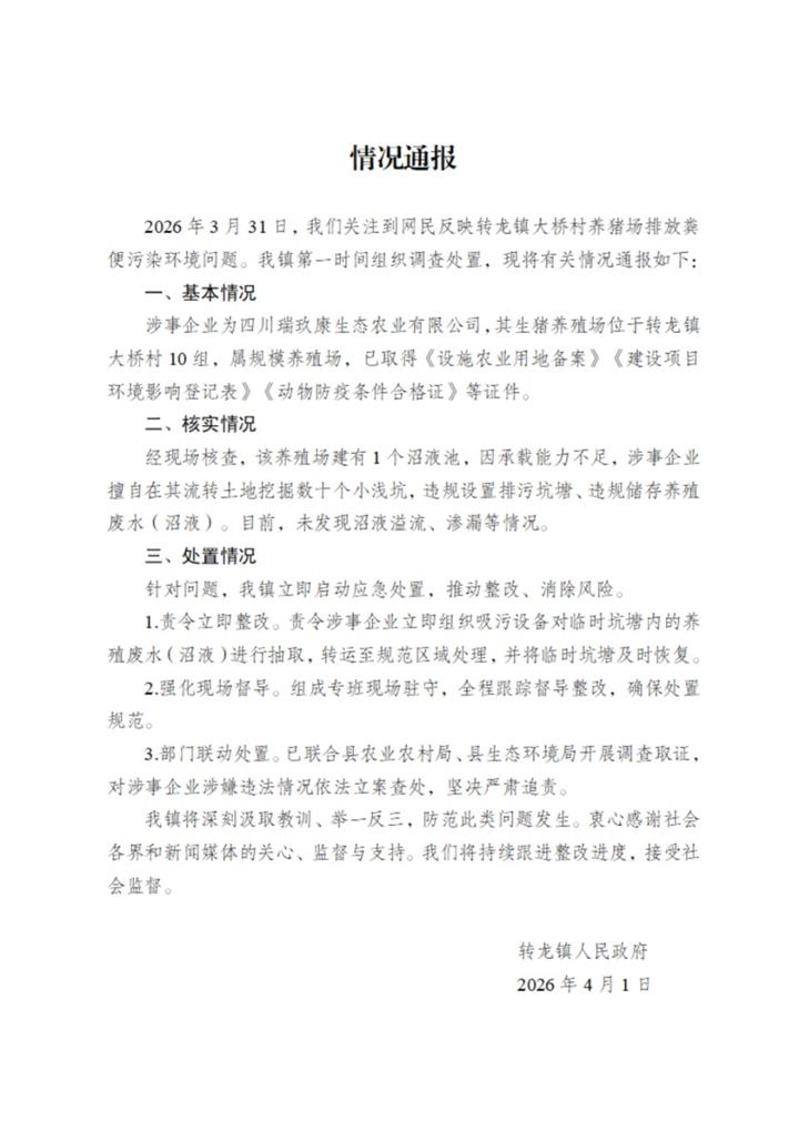
4月1日,金堂县转龙镇人民政府发布情况通报称,涉事企业为四川瑞玖康生态农业有限公司,其生猪养殖场位于转龙镇大桥村10组,属规模养殖场,已取得《设施农业用地备案》《建设项目环境影响登记表》《动物防疫条件合格证》等证件。经现场核查,该养殖场建有1个沼液池,因承载能力不足,涉事企业擅自在其流转土地挖掘数十个小浅坑,违规设置排污坑塘,违规储存养殖废水(沼液)。目前,未发现沼液溢流,渗漏等情况。

当地政府发布的“情况通报”
当地政府表示,针对问题,责令涉事企业立即组织吸污设备对临时坑塘内的养殖废水(沼液)进行抽取,转运至规范区域处理,并将临时坑塘及时恢复;已联合金堂县农业农村局、金堂县生态环境局开展调查取证,对涉事企业涉嫌违法情况依法立案查处,坚决严肃追责。
4月3日上午,记者与四川瑞玖康生态农业有限公司相关负责人张先生取得联系。对方表示,这几天已充分按照上级部门要求落实整改意见,“我现在就在山上,已经整改到位了。”针对之前猪场为何没有修筑化粪池和是否存在污染环境等问题,张先生表示具体情况不方便告知。








