新黄河记者:苏冉

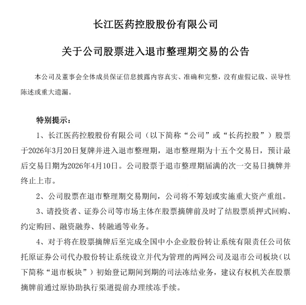
日前,长江医药控股股份有限公司(股票简称“*ST长药”)发布公告称,因2021年—2023年连续三年财务造假触及重大违法强制退市红线,公司收到深交所《关于长江医药控股股份有限公司股票终止上市的决定》,公司股票将自3月20日起进入退市整理期,预计4月10日完成最后交易后正式摘牌。

退市背后,是*ST长药长达三年的系统性财务造假。根据2026年1月23日中国证监会下发的《行政处罚决定书》,公司2020年11月收购湖北长江星医药52.75%股权后,其下属子公司长江源制药、新峰制药通过制作虚假入库单、出库单等方式,在无真实销售业务的情况下虚增收入。
经查,2021年至2023年期间,*ST长药累计虚增营业收入超7.32亿元,其中2022年虚增额最高达2.84亿元,占当年披露营收的17.57%;同期累计虚增利润总额超1.68亿元,2022年虚增利润总额占当期披露利润总额绝对值的比例更是高达88.23%。此外,公司2022年还因未合理确认工程项目损失,额外虚增利润总额455.24万元,财务数据严重失真。
造假行为直接触发退市红线。2026年1月23日,中国证监会对长药控股作出行政处罚,对其责令改正、警告并罚款1000万元,对14名责任人合计罚款3100万元,罗某被采取终身证券市场禁入措施。深交所随即启动退市程序,于3月12日正式作出终止上市决定。长药控股股票将于2026年3月20日复牌并进入退市整理期,退市整理期为十五个交易日,预计最后交易日期为2026年4月10日。

值得注意的是,退市整理期内公司将不筹划或实施重大资产重组,投资者需在摘牌前及时了结股票质押式回购、融资融券等相关业务。股票终止上市后,将转入全国中小企业股份转让系统退市板块进行转让,公司后续需聘请证券公司办理股份登记、转让等事宜。
企查查显示,*ST长药主要从事中药饮片生产销售,以及药品、保健品和医疗器械批发等业务,但近年来面临多重经营风险:公司及子公司涉及多起诉讼、仲裁案件,连续十二个月内累计涉案金额约5469.52万元,占最近一期经审计净资产绝对值的12.64%;存在大额有息负债逾期、账户被冻结、控股子公司大额欠税等问题,截至2025年三季度末,公司资产负债率高达134.71%,股东权益合计为-6.68亿元,已处于资不抵债状态。
财务真实性是上市公司最基本的底线,长期以来,财务造假一直是资本市场的一大顽疾,它不仅严重损害了投资者的利益,也破坏了市场的公平性和透明度。
有律师指出,尽管该公司即将退市,但投资者的维权权利不受影响。受损股民可整理股票交易记录、对账单等材料,通过法律途径向公司追偿损失。后续,该公司退市后的资产状况、债务清偿能力等,将成为影响投资者索赔执行效果的关键。
专家表示,*ST长药的退市,既是财务造假付出的惨痛代价,也是企业经营不善的必然结果,同时也给资本市场敲响警钟:监管层对信息披露违规、财务造假等行为的查处力度持续加大,任何试图通过虚假记载规避监管、误导投资者的企业,终将被市场淘汰,投资者也应保持理性,警惕“垃圾股”的炒作风险。

编辑:曹梦佳 校对:汤琪








